
2023-02-14

Environmental Pollution
影响因子:9.988
文章题目:Glycine ameliorates MBP-induced meiotic abnormalities and apoptosis by regulating mitochondrial-endoplasmic reticulum interactions in porcine oocytes 吉林农业大学李所团队在Environmental Pollution上发表甘氨酸通过调节猪卵母细胞线粒体内质网相互作用改善MBP诱导的减数分裂异常和凋亡研究的成果。 NO.1、研究背景 邻苯二甲酸单丁酯 (MBP) 是邻苯二甲酸二丁酯 (DBP) 在体内的主要代谢产物。MBP具有稳定的结构,可以在生物体中持续积累,并有可能损害动物和人类的生殖功能。在卵巢卵泡微环境中,DBP及其代谢物MBP可能导致卵泡发育和类固醇生成的缺陷,减数分裂成熟异常,卵巢功能受损和其他生殖缺陷。以前的研究发现甘氨酸 (Gly) 似乎能够保护卵母细胞免受MBP诱导的损伤。在这项研究中,SMART-seq于研究MBP暴露对猪卵母细胞体外成熟 (IVM) 和发育的影响。阐明MBP对卵母细胞毒性作用的潜在机制,并探索Gly改善MBP诱导的猪卵母细胞损伤的机制。
NO.2、技术路线
NO.3、研究内容
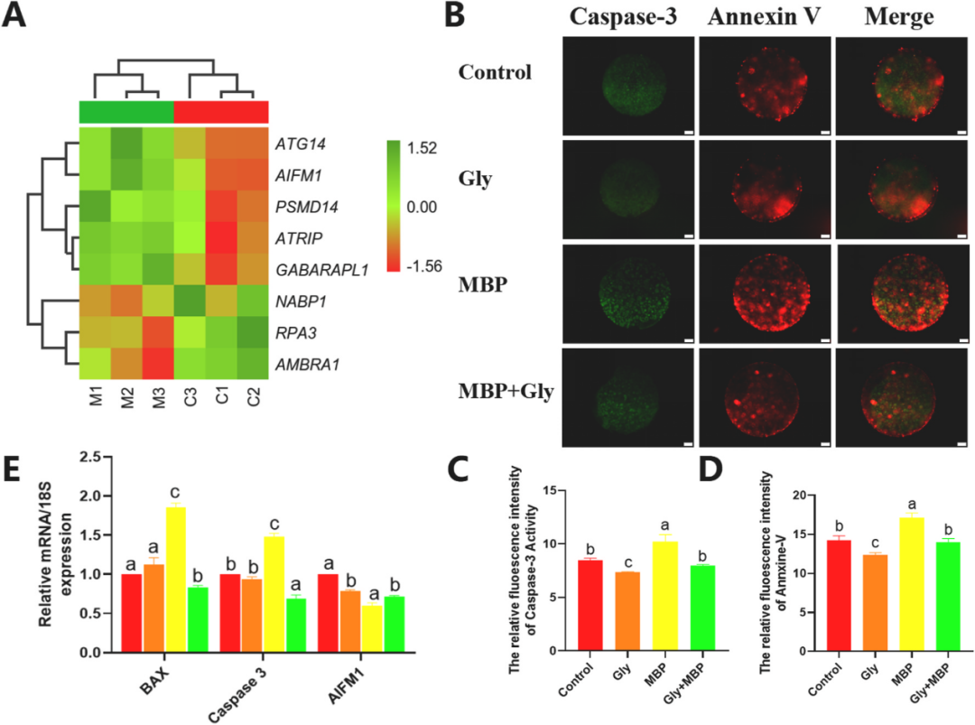
1、MBP对猪卵母细胞成熟和ROS水平的影响 首先,用不同MBP浓度 (25 μm、50 μm、100 μm和200 μm)处理卵母细胞,评估MBP对卵母细胞减数分裂的影响。与对照组相比,MBP组中的卵丘细胞部分扩张或未扩张。对照组中的大多数卵母细胞已挤出第一极体 (PBI),而大部分卵母细胞在MBP处理后未能挤出PBI。MBP处理组的PBI挤出速率以剂量依赖性方式显著降低。也评估了卵母细胞成熟和死亡率。用ROS荧光强度评估MBP暴露是否导致氧化应激,在MBP暴露后ROS荧光强度显著增强,结果表明卵母细胞经历了氧化应激损伤。 图1. MBP暴露对猪卵母细胞减数分裂成熟的影响 3.2 MBP对猪卵母细胞mRNA表达的影响 为了研究MBP暴露对猪卵母细胞成熟的影响,进行了RNA-seq。在培养42小时后,MBP暴露组与对照组相比有149个基因的表达有显著差异,92个上调的基因和57个下调的基因 (padj <0.05,fold change > 2) (图2A)。对差异表达的基因进行GO富集分析。结果表明,MBP暴露后差异表达的基因在生物过程细胞骨架组织和细胞质微核中显著富集。显著富集的细胞成分包括ER伴侣复合物、线粒体外膜和线粒体软骨 (图2C)。这些结果提供了关于MBP对猪卵细胞质量产生负面影响的功能途径。 图2.转录组分析评估MBP暴露对卵母细胞成熟的影响 3.3 Gly对暴露于MBP的卵母细胞的影响 为了评估Gly对MBP暴露后卵母细胞成熟的影响。观察了纺锤体形态,验证了CDC26 (中/晚期有丝分裂转变调节因子) mRNA表达的变化(图3)。表明Gly改善了MBP诱导的猪卵母细胞减数分裂异常。 聚类分析表明,在MBP暴露后,内质网伴侣复合物、线粒体外膜、线粒体和其他细胞成分显著富集 (图4A)。在物理条件下,ER通过线粒体相关的ER膜 (MAM) 与线粒体相互作用。因此,使用Mander系数评估了ER膜(MAM)与线粒体之间的相互作用程度。结果表明MBP增加了线粒体与ER之间的相互作用,Gly可以减少MBP诱导的线粒体和内质网之间的相互作用。通过分析MFN1和MFN2的蛋白表达、相对荧光强度以及基因表达量,发现Gly可能通过保护MFN1和MFN2的表达来减轻MBP诱导的ER与线粒体之间的相互作用。 ER和线粒体之间相互作用的增强导致两个细胞器之间的钙转移增强,因此测量了MBP暴露后的猪卵母细胞的钙离子水平,包括 [Ca2+]i,[Ca2+ ]ER和 [Ca2+]m。与对照组相比,单独用Gly治疗的组的[Ca2+]i水平降低,而MBP组的[Ca2+]i水平明显高于其他组,Gly治疗显著降低 [Ca2+]i水平 (图5B)。用特定探针对ER和线粒体进行染色,以评估细胞内钙离子的总体动态平衡。结果表明,[Ca2+]m水平的变化趋势与四组[Ca2+]i水平的变化趋势相同。(图6D)。我们检查了[Ca2+ ]ER水平的趋势,MBP暴露组[Ca2+ ]ER水平显著降低,而Gly治疗组的 [Ca2+ ]ER水平明显高于MBP组 (图5C)。 ROS和GSH的水平是氧化和抗氧化应激的主要指标。分析了ROS和GSH荧光强度,还分析了几种氧化应激和抗氧化应激相关基因的mRNA表达。MBP暴露显著上调MDA mRNA表达,Gly治疗后下调了MDA mRNA的表达;MBP暴露显著下调了CAT的mRNA表达,Gly治疗后使CAT的mRNA表达恢复至正常水平(图6),结果表明,Gly可以保护卵母细胞免受MBP暴露引起的氧化应激。 氧化应激通常诱导凋亡。聚类分析表明,几个重要的凋亡相关基因的表达上调 (图7A)。为了研究MBP处理是否会导致猪卵母细胞的早期凋亡,对卵母细胞进行了Annexin V和Caspase3染色 (图7C和D),还分析了几个凋亡相关基因的表达,MBP暴露后BAX和Caspase 3表达增加、差异表达基因AIFM1表达下调。这些结果表明,Gly对MBP诱导的细胞凋亡具有保护作用。 图3.Gly对暴露于MBP的卵母细胞纺锤体形态的影响 图4.Gly对MBP暴露卵母细胞线粒体和内质网共定位的影响 图5.Gly对用MBP处理的猪卵母细胞中Ca2+水平的影响 图6.Gly对MBP暴露卵母细胞氧化应激的影响 图7. Gly改善了MBP暴露对猪卵母细胞凋亡的影响






NO.4结 论 该结果证实了Gly对MBP诱导的猪卵母细胞的细胞质成熟受损具有保护作用。从细胞器的角度,本研究揭示Gly可以通过降低MFN1和MFN2的表达,进一步降低 [Ca2+ ]m的水平来调节MAM相互作用,从而改善卵母细胞线粒体功能,降低ROS水平和卵母细胞凋亡,并减轻MBP诱导的卵母细胞减数分裂和细胞骨架异常的毒性作用。这些结果有助于我们理解MBP影响卵母细胞质量的毒理学机制,并且Gly可以潜在地用于防止MBP诱导的来自人类或其他用于胚胎工程技术的动物物种的卵母细胞中的缺陷。
本研究的RNA-seq部分工作由上海派森诺生物科技股份有限公司完成。
原文索引:Gao, L., Zhang, C., Yu, S., Liu, S., Wang, G., Lan, H., Zheng, X., & Li, S. (2022). Environmental pollution glycine ameliorates MBP-induced meiotic abnormalities and apoptosis by regulating mitochondrial-endoplasmic reticulum interactions in porcine oocytes. Environmental pollution, 119756 .