
2023-06-27

《International Journal of Biological Sciences》
影响因子:10.75
文章题目:Lactylation of PKM2 Suppresses Inflammatory Metabolic Adaptation in Pro-inflammatory Macrophages 技术手段:IP-MS,WB、qPCR 上海交通大学医学院附属瑞金医院近期在《International Journal of Biological Sciences》上发表了PKM2乳酸化修饰抑制促炎巨噬细胞的炎症代谢适应的研究成果。
NO.1 研究背景 巨噬细胞是高度可塑性的免疫细胞,可以呈现出从稳态、促炎、促纤维化到修复表型等。在伤口自然愈合过程中,巨噬细胞最初表现为对杀灭病原微生物至关重要的促炎表型,此后不久,巨噬细胞向修复表型转变,限制炎症反应,并利于组织再生。近年来,炎症-修复谱调节巨噬细胞表型在创面愈合调控中的重要性日渐清晰。既往工作表明,阻止巨噬细胞从促炎表型向修复表型转化显著延迟伤口愈合。然而,决定表型转变的参与分子和调控机制尚未完全阐明。 代谢适应是巨噬细胞表型转变的前提和重要标志。促炎性巨噬细胞表现出Warburg效应,意味着糖酵解增加和三羧酸(TCA)循环减弱;而修复性巨噬细胞的能量主要来源于TCA循环、脂肪酸氧化和氧化磷酸化。免疫代谢研究表明,巨噬细胞代谢谱决定其活化状态和功能,抑制糖酵解可刺激腹腔巨噬细胞从促炎表型转变为修复表型,调控巨噬细胞的代谢谱对调节表型至关重要。
NO.2
技术路线
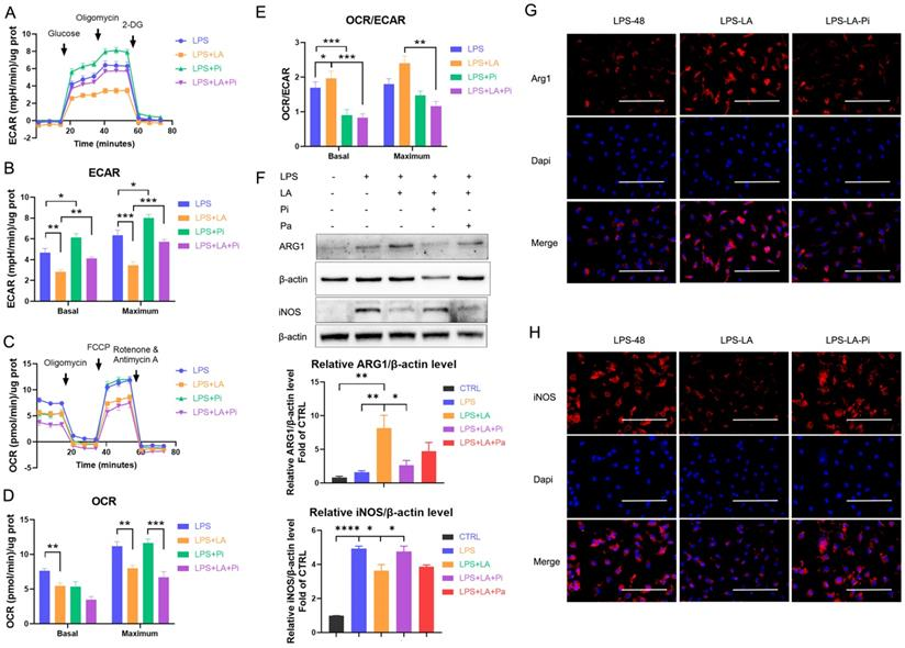
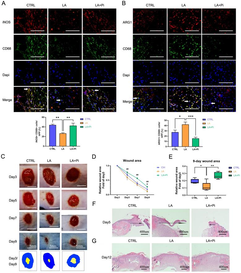
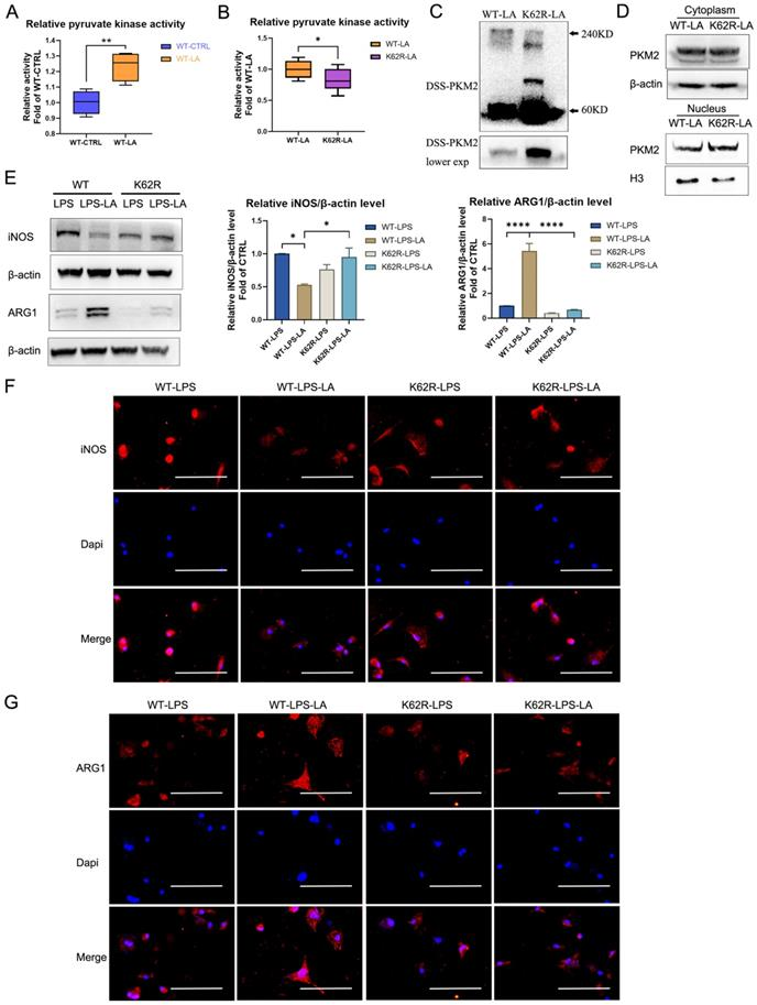
NO.3 研究结果 PKM2调节LPS诱导的巨噬细胞的糖酵解 免疫细胞优先表达两种丙酮酸激酶异构体PKM1和PKM2,naïve BMDM细胞中PKM2 mRNA的表达明显高于PKM1的表达(图1A)。100 ng/ml LPS孵育24小时后,PKM2的mRNA表达和蛋白水平显著增加,也显著高于25 ng/ml IL-4诱导的巨噬细胞(图1B, C)。BMDM细胞裂解物的DSS交联表明,LPS诱导的巨噬细胞中四聚体形式的PKM2 (240KD)水平显著低于naïve和IL-4诱导的巨噬细胞(图1E)。 如图1F所示,LPS导致细胞核中PKM2的表达增加。通过免疫荧光观察到LPS诱导的巨噬细胞胞核内PKM2的水平明显高于naïve和IL -4诱导的巨噬细胞(图1G)。这些结果表明PKM2在LPS诱导的巨噬细胞中过表达,但比在naïve和IL -4诱导的巨噬细胞中更无活性。PKM2酶抑制剂引起LPS孵育的巨噬细胞中糖酵解速率的显著增加(图1H, I),但未导致OCR的变化(图1J)。在LPS诱导的BMDM细胞模型中,PKM2酶抑制剂增加了糖酵解过程,这表明降低PKM2丙酮酸激酶活性可以增强Warburg效应,进而促进促炎巨噬细胞的炎症代谢适应。 图1. PKM2调节脂多糖诱导的巨噬细胞的糖酵解 乳酸在LPS诱导的巨噬细胞中激活PKM2 PKM2调控糖酵解和乳酸生成;然而,乳酸是否调节PKM2仍不清楚。因此,首先检测了乳酸对BMDM细胞中PKM2 mRNA表达和蛋白水平的影响。结果表明,外源性乳酸(20mM)的干预既没有改变LPS诱导的巨噬细胞中PKM2的mRNA表达(图2A),也没有改变PKM2的蛋白水平(图2B)。乳酸显著促进LPS诱导的巨噬细胞的丙酮酸激酶活性(图2C)。BMDM细胞裂解物的DSS交联表明,LPS-LA组的PKM2四聚体形式(240KD)水平显著高于LPS组(图2D)。免疫荧光结果显示,与LPS组相比,LPS-LA组细胞核中PKM2的表达明显降低(图2E, F)。这些结果表明,乳酸在LPS诱导的巨噬细胞中激活了PKM2。 图2. 乳酸激活脂多糖诱导的巨噬细胞中的PKM2 乳酸抑制糖酵解,并通过激活PKM2促进LPS诱导巨噬细胞向修复表型的转变 通过检测了乳酸对LPS诱导的巨噬细胞ECAR和OCR水平的影响,结果显示乳酸显著降低LPS诱导的巨噬细胞的ECAR和OCR水平,但增加了OCR/ECAR比值,且外源性乳糖逆转了PKM2酶抑制剂对ECAR的增加和对OCR/ECAR比值的减少(图3A-E)。这些结果表明乳酸可能通过激活PKM2而损害LPS诱导的巨噬细胞的炎症代谢适应。 作者分析了乳酸是否通过激活PKM2促进LPS诱导的巨噬细胞向修复表型的转变。在LPS诱导的BMDM细胞中,乳酸可升高ARG1水平以及降低iNOS水平,然而,PKM2酶抑制剂逆转了上述结果(图3F-H)。这些结果支持乳酸通过激活PKM2部分促进LPS诱导的巨噬细胞向修复表型转化的理论。 图3. 乳酸抑制糖酵解并通过激活PKM2促进脂多糖诱导的巨噬细胞向修复表型的转变 乳酸促进伤口巨噬细胞向修复表型转变,并通过激活PKM2加速小鼠伤口愈合 作者使用小鼠构建了皮肤伤口模型,在伤口造模后第3天和第5天给予外源性乳酸盐(20mM)局部处理。造模后第5天,乳酸干预组创面组织中促炎巨噬细胞(iNOS+ CD68+阳性细胞)明显降低,而修复性巨噬细胞(ARG1+ CD68+阳性细胞)水平高于对照组;然而,PKM2酶抑制剂又使促炎巨噬细胞增多,修复性巨噬细胞(ARG1+ CD68+阳性细胞)减少(图4A-B)。乳酸促进了伤口愈合,但PKM2酶抑制剂阻碍了乳酸的作用(图4C-D)。 结果显示乳酸干预组第9天创面面积明显小于对照组,而PKM2酶抑制剂减弱了乳酸对创面愈合的促进作用(图4E)。此外,损伤后第5天乳酸促进了皮肤上皮细胞的迁移能力,而PKM2酶抑制剂阻碍了乳酸对皮肤上皮细胞迁移的作用(图4F),但伤后第12天时,三组皮肤质量无明显差异(图4G),这表明乳酸干预并没有降低伤口的愈合质量。综上所述,在小鼠中,局部给药外源性乳酸通过促进PKM2促进伤口巨噬细胞从促炎表型向修复表型的转变以及加速伤口愈合。 图4. 乳酸通过激活PKM2促进小鼠创面巨噬细胞向修复表型转化,加速创面愈合 乳酸促进PKM2的K62乳酸化 为了进一步探究乳酸激活PKM2的机制,作者在LPS诱导的BMDM细胞模型中,用PKM2抗体进行IP实验,并使用乳酸化泛抗体检测PKM2的乳酸化水平,发现乳酸处理上调了PKM2的乳酸化水平(图5A)。图5B、C结果显示作者通过IP-质谱分析找到了四个PKM2的乳酸化修饰位点 (K62,K188,K224和K337),其中K62R位点突变显著降低了PKM2乳酸化水平,其余3个位点突变对乳酸化水平无显著改变,这表明K62位点是PKM2的主要乳酸化位点(图5E)。PKM2的三级结构表明,K62位于PKM2蛋白的A结构域(图5F),并且与关键活性位点S362相邻。因此,乳酸通过介导PKM2 K62位点的乳酸化水平增加其丙酮酸激酶活性,进而促进巨噬细胞向修复表型的转变。 图5乳酸促进PKM2的K62乳酸化 K62R突变体逆转乳酸对PKM2丙酮酸激酶活性和巨噬细胞表型转变的调节 通过实验进一步评估了K62位点乳酸化对PKM2功能的调节作用。如图6A所示,乳酸显著促进了WT型PKM2过表达293T细胞中PKM2酶的活性,而K62R突变显著抑制了乳酸处理后293T细胞中的PKM2酶活性(图6B)。乳酸处理的293T细胞裂解物的DSS交联后发现K62R-乳酸组PKM2四聚体形态水平明显低于乳酸组(图6C)。此外,K62R-乳酸组细胞核内PKM2水平显著高于乳酸组(图6D)。这些结果证实了K62位点对PKM2的功能有显著影响,并证明乳酸通过K62位点促进PKM2酶活性。 使用慢病毒载体在BMDM细胞中过表达K62R突变或WT PKM2。LPS孵育48 h后,乳酸增加了WT PKM2 BMDM细胞中ARG1水平但降低了iNOS水平,这些作用被过表达K62R-突变减弱(图6E-G)。以上结果说明乳酸在一定程度上通过PKM2在K62位点的乳酸化来促进LPS诱导的巨噬细胞向修复表型转变。 图6 K62R突变体逆转了乳酸对PKM2丙酮酸激酶活性和巨噬细胞表型转变的调节





NO.4结 论 PKM2在促炎性巨噬细胞代谢适应和表型转化中具有重要调控作用,并首次发现PKM2存在乳酸化修饰、第62位赖氨酸位点为其主要的乳酸化修饰位点,乳酸化修饰可增强PKM2的丙酮酸激酶活性、抑制M1巨噬细胞糖酵解、促进促炎表型巨噬细胞向修复表型转变。该研究阐明了PKM2的乳酸化修饰在调节促炎巨噬细胞炎症代谢适应中的潜在作用。
本研究中shotgun修饰鉴定及部分分析工作由上海派森诺生物科技股份有限公司完成。
参考文献:Wang J, Yang P, Yu T, Gao M, Liu D, Zhang J, Lu C, Chen X, Zhang X, Liu Y. Lactylation of PKM2 Suppresses Inflammatory Metabolic Adaptation in Pro-inflammatory Macrophages. Int J Biol Sci 2022; 18(16):6210-6225. doi:10.7150/ijbs.75434.