
2024-10-08

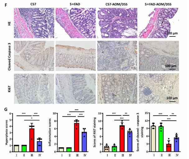
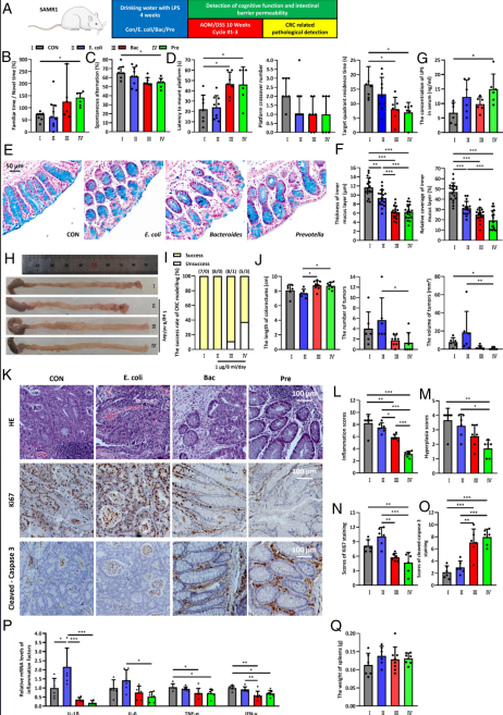
近日,河北医科大学第一医院许顺江团队在《PNAS》上发表最新科研成果,通过16S rRNA基因测序技术揭示了肠道微生物在AD与CRC发病中的关键作用。团队发现,肠道菌群中Prevotella菌属在遗忘型轻度认知障碍患者(aMCI)中丰度增加,但在CRC患者肠道中丰度减少。更令人惊讶的是,通过粪便微生物移植技术将AD小鼠肠道菌群移植给正常小鼠后,正常小鼠也具备了抑制CRC发生的特性。经过一系列严格的科学实验,最终揭示肠道菌群可以通过诱导炎症耐受发挥抑制CRC发病的作用机制。 本研究的16s微生物扩增子测序和部分结果分析由上海派森诺生物科技股份有限公司完成。 01、研究背景 阿尔茨海默病(AD)是一种学习记忆和认知功能进行性减退的神经退行性疾病,而结直肠癌(CRC)是全球癌症死亡的主要病因,两者的发病率都随年龄增长而上升。以往的流行病学研究发现,这两种疾病的发病存在负相关性,但其发生机制一直未能阐明。肠道微生物群参与多种生理功能,并已被证明参与许多疾病的发病过程,包括AD和CRC。然而,尚不清楚肠道菌群的失衡是否在AD和CRC发病率之间的反比关系中起作用。基于以往研究发现,课题组提出了肠道微生物群通过脂多糖(LPS)诱导炎症耐受在AD和CRC发病率的反比关系中发挥重要作用的科研假设,并进行了一系列实验研究。 02、实验设计 03、研究结果 1、AD小鼠对AOM/DSS诱导的CRC肿瘤发生具有显著的抗性 为了获得AD与CRC反向关系的直接实验证据,研究者对SAMP8 AD样小鼠和其对照SAMR1小鼠进行AOM/DSS诱导。10周后SAMP8组小鼠CRC模型建立成功率明显降低。SAMR1和SAMP8小鼠的结肠长度都减少了,但与SAMR1小鼠相比,SAMP8小鼠的结肠长度减少效果减弱。在AOM/DSS诱导后,SAMR1小鼠的远端结肠中观察到肿瘤结节,而SAMP8小鼠的肿瘤数量和体积与之相比均减少了。此外,在另一种转基因AD小鼠模型(5x FAD小鼠)中也观察到对AOM/ DSS诱导的CRC肿瘤发生的抗性,与对照C57小鼠相比,肠道长度增加,肿瘤数量和体积减少,脾脏重量减少。这些数据提供了支持AD与CRC发生负相关的主要证据(Fig.1+SFig.1)。 Fig.1+SFig1:AD小鼠对AOM/DSS诱导的CRC肿瘤发生表现出抗性 2、AD小鼠对AOM/DSS诱导的病理改变和肠道炎症的抑制表现出显著的抗性 苏木精和伊红(HE)染色显示,AOM/DSS诱导后,SAMR1小鼠和SAMP8小鼠均出现肠黏膜腺体紊乱和大量炎症细胞浸润的CRC发生特征。但与SAMR1组相比,SAMP8组的紊乱腺体数量减少,炎症细胞浸润数量减少。这些数据表明SAMP8小鼠的增生和炎症受到抑制。此外,SAMP8小鼠结肠组织中的细胞增殖受到抑制。这些病理表现在5 × FAD 和 C57 小鼠中也得到了证实AOM/DSS诱导的CRC发生伴随着促炎细胞因子的释放。IL-1β、IL-6和TNF-α 的mRNA水平显著升高。与SAMR1组相比,SAMP8小鼠组的炎症因子增加有所减弱。这些数据表明,AOM/ DSS诱导的AD小鼠细胞增殖和肠道炎症水平增加的病理特征被抑制(Fig.1+SFig.1)。 Fig.1+SFig1:AD小鼠对AOM/DSS诱导的肠道炎症表现出抗性 3、正常小鼠的FMT减弱了AD小鼠对AOM/DSS诱导的肿瘤发生和炎症反应的抵抗 为了探索肠道微生物群是否在小鼠AD和CRC肿瘤发生之间的反向关系中发挥作用,在SAMP8小鼠接受AOM/DSS治疗之前,将3月龄SAMR1小鼠粪便移植到SAMP8小鼠中。SAMP8小鼠在FMT前给予抗生素鸡尾酒干预以清除肠道微生物群。结果表明,FMT显著降低了SAMP8小鼠的肿瘤发生抗性,AOM/DSS治疗后CRC肿瘤发生增加,结肠长度缩短,肿瘤数量和体积增加。同时,来着SAMR1小鼠的FMT增加了AOM/ DSS治疗的SAMP8小鼠结肠组织中的炎症、增生评分和细胞增殖及结肠组织中IL-1β、IL-6和TNF-α的mRNA水平。有趣的是,将SAMR1小鼠中粪便进行高温高压(HTHP)处理移植到到SAMP8小鼠中,也加重了AOM/ DSS诱导的CRC病理特征和炎症反应,这与AOM/DSS-FMT组的结果一致。这些数据表明,健康对照小鼠的粪便微生物群移植可以逆转AD小鼠对结直肠癌肿瘤发生的抑制作用,提示肠道微生物群在AD和结直肠癌之间的反向关系中起关键作用(Fig2)。此外,在C57和5x FAD小鼠中FMT实验结果也有类似的结果。(见补充数据)。 Fig.2:对照小鼠的FMT减弱了AD小鼠对AOM/ DSS诱导的CRC肿瘤发生的抗性,并逆转了AD小鼠被抑制的肠道炎症。 4、Prevotella 和 Bacteroides是AD和CRC反向关系的关键候选者,并表现出涉及LPS生物合成途径的机制 为了筛选与AD和CRC相关的关键候选细菌属,对AD小鼠、aMCI(遗忘型轻度认知障碍)、CRC患者及NC正常组粪便进行了16S 测序。Adonis分析显示,SAMR1和SAMP8小鼠样品在组内呈现聚类趋势。SAMR1组和SAMP8组之间、NC组和aMCI组之间的分布存在显著差异(见补充数据)。 采用LEfSe筛选各组间差异菌属(LDA > 4,P < 0.05)在科水平上,与SAMR1小鼠和NC相比,SAMP8小鼠和aMCI患者中Bacteroidaceae和Prevotellaceae的相对丰度显著增加。在属水平上,在SAMP8小鼠aMCI患者中也观察到Bacteroides和Prevotella的相对丰度增加(Fig.3)。 利用肠道菌群数据库(GMrepo)对NC和CRC患者粪便中AD相关的肠道菌群进行分析。发现CRC患者中Bacteroides和Prevotella的相对丰度明显低于NC。对AOM/DSS-SAMP8和AOM/DSS-FMT小鼠粪便的LEfSe分析显示,AOM/DSS-FMT组Prevotella的相对丰度显著降低。差异检验和随机森林也显示了相同的结果。这些数据进一步支持了拟杆菌和普雷沃氏菌在结直肠癌和AD的反向关系中的关键作用(Fig.3)。 PICRUSt2功能预测结果表明,与SAMR1小鼠相比,SAMP8小鼠的脂多糖生物合成、嘌呤代谢和氧化磷酸化代谢途径增强。aMCI患者丰富的KEGG通路包括LPS生物合成、RNA降解、氧化磷酸化和丙酸代谢。这些数据表明,Bacteroides和Prevotella衍生的LPS可能在AD和CRC之间的反向关系中发挥作用(Fig.3)。 Fig.3:AD和CRC反向关系的关键菌群鉴定 5、Prevotella来源的LPS处理可诱导体内和体外炎症的耐受性 CRC的发病机制依赖于炎症反应和促炎细胞因子的释放。为了阐明来自肠道微生物群的LPS对促炎细胞因子释放的影响,通过腹腔注射来自不同细菌的低剂量LPS (0.1 mg/kg)对C57小鼠进行预处理。24h后,腹腔注射E. coli的高剂量LPS (1 mg/kg)作为刺激,然后用ELISA检测血清中炎症因子的浓度。结果显示,大剂量E. coli来源的LPS刺激后,用Prevotella来源的LPS预处理可显著降低血清中IL-1β、IL-6和TNF-α水平。 为了检测预处理和LPS刺激过程中促炎细胞因子的动态变化,将培养的外周血单核细胞(PBMCs)用不同细菌来源的低剂量LPS (10 ng/mL)预刺激24 h,然后暴露于高剂量E. coli来源的LPS (100 ng/mL) 24 h。结果表明,当暴露于高浓度E. coli来源的LPS刺激时,预刺激来自Prevotella的LPS可以有效降低PBMC的炎症反应。 为了探究不同细菌LPS的结构和成分差异,我们从E. coli、Bacteroides,和Prevotella的LPS中提取了LPS的核心抗原成分脂质A。并进行离子色谱(XIC)分析发现,与E. coli源性LPS提取的脂质A相比,从Prevotella 源性LPS提取的脂质A在保留时间轴上具有不同的峰面积。这些结果表明,用Prevotella来源的LPS预刺激可诱导体内和体外的炎症耐受。潜在的机制可能与来自不同细菌的LPS的不同结构或成分有关(Fig.4)。 Fig.4:低剂量的Prevotella源性LPS预处理在体内和体外均可诱导炎症耐受 6、在AD小鼠和aMCI患者中,肠道屏障通透性增加促进肠道LPS渗漏进入循环 Alcian blue 染色检测肠屏障完整性,结果显示,与SAMR1小鼠相比,SAMP8小鼠的内黏液层厚度和覆盖范围明显减少。为了检测肠道屏障的通透性,我们给小鼠灌胃FITC-葡聚糖,结果SAMP8小鼠血清FITC荧光强度较SAMR1小鼠明显升高。同时,SAMP8小鼠和aMCI患者的血清LPS水平也分别较SAMR1小鼠和NC组显著升高这些结果表明,肠道微生物群的失衡增加了肠道屏障的通透性,促进了LPS从肠道吸收到血液中,导致AD小鼠和aMCI患者的认知能力下降(见补充数据)。 7、Prevotella来源的LPS预处理可同时导致小鼠认知功能障碍和CRC肿瘤发生抵抗 为了研究普Prevotella来源的LPS是否在AD和CRC之间的反向关系中发挥作用,用来自不同细菌来源的LPS预处理SAMR1小鼠,在认知功能中,发现用Prevotella来源的LPS预处理会诱导SAMR1小鼠的认知能力下降。为了确定普雷沃氏菌衍生的LPS如何影响认知功能,测量了肠道屏障的完整性。结果表明,LPS预刺激可降低内层黏液的厚度和相对覆盖率。与其他细菌来源的LPS相比,Prevotella衍生的LPS对增加肠屏障通透性的作用更为显著。此外,与对照组相比,发现Prevotella组的LPS浓度显著升高。 在对SAMR1小鼠进行Prevotella来源的LPS预处理是否具有抗癌特性的研究中发现,与其他组相比,Prevotella来源的LPS预处理并没有降低CRC肿瘤发生的成功率,但肿瘤的数量和体积明显减少,结肠长度明显增加。Prevotella来源的LPS预处理降低了HE染色测量的炎症等。Prevotella来源的LPS预处理也降低了小鼠结肠组织中IL-1β、IL-6、TNF-α和IFN-γ的mRNA水平,但脾脏重量未见明显变化。这些结果表明,Prevotella衍生的LPS可以同时诱导小鼠认知能力下降并抑制结直肠癌的发生。还观察了LPS预刺激对转基因癌症小鼠模型APC (min/+) CRC病理表型的影响。发现在转基因CRC模型中,普雷沃氏菌来源的LPS预刺激对癌症预防的抗炎作用不显著。综上所述,这些数据支持了Prevotella衍生的LPS在诱导认知功能障碍和CRC肿瘤发生抵抗中的关键作用(Fig.5+补充数据)。 Fig.5:Prevotella来源的LPS预处理可同时导致小鼠认知功能障碍和CRC肿瘤发生抵抗 04、研究结论 综上所述,通过诱导5×FAD和SAMP8 AD小鼠的CRC肿瘤发生,证实了AD和CRC之间的发生率成反比关系,随后证明肠道微生物群失衡在AD和CRC的负相关中起关键作用。研究结果为进一步深入探索AD与CRC的反比关系奠定了生物学基础,为从整体角度认识疾病与疾病之间的关系提供了新的视角,也为临床制定AD和CRC的预防和治疗策略提供了实验依据。 原文引用:Zhang N, Zhang R, Jiang L, et al. Inhibition of colorectal cancer in Alzheimer's disease is mediated by gut microbiota via induction of inflammatory tolerance. Proc Natl Acad Sci U S A. 2024 Sep 10;121(37):e2314337121. 原文链接:DOI: 10.1073/pnas.2314337121. Tip小知识 AD常用模型知多少? 1、快速老化模型 日本京都大学竹田俊男教授在 1968 年培育出快速老化小鼠(SAM),在此基础上又于 1975 年培育出易快速老化系小鼠(SAMP)和抗快速老化系小鼠(SAMR)。其中 SAMP8 小鼠在学习记忆减退、神经递质改变、APP代谢异常、Aβ沉积等方面表现出与年龄相关的AD临床特征,一致认为是研究 AD 最好的动物模型。SAMP8小鼠的一般生存时间为12-13个月,在6个月龄之后进入老化加速期。在月龄相同情况下,SAMR1小鼠表现出抗痴呆特征,在实验研究中一般作为SAMP8 鼠的对照。快速老化小鼠具有饲养周期短,衰老特征明显的优点,但快速老化小鼠相比其他模型小鼠价格较贵,且SAM 动物繁殖能力较弱,相对来源较少,具有一定的局限性。 2、基因编辑型 在现阶段研究中,所使用到的AD小鼠基因编辑模型主要是将人类AD相关基因通过转基因的手段转入小鼠基因组中,使小鼠表现出AD的病理特征。统计发现,大部分小鼠模型围绕淀粉样斑块病理学(相关基因APP、PSEN1)构建而成,而涉及Tau蛋白异常聚集病理学(相关基因MAPT)的小鼠模型较少。目前文献中使用频率较高(>200)的小鼠模型分别是APP/PS1模型、5xFAD模型、Tg2576模型、3xTg-AD模型。









