
2024-12-06

文章题目:The Arabidopsis blue-light photoreceptor CRY2 is active in darkness to inhibit root growth
深圳大学在《Cell》上发表了蓝光受体CRY2在黑暗中可以抑制根系生长的研究成果,影响因子45.5。本研究中chip-seq检测及部分数据分析工作均由上海派森诺生物科技股份有限公司完成。
01、研究背景
隐花色素(CRY)是植物中普遍存在的蓝光受体,广泛参与在植物的生长和发育过程中,包括光周期调控、形态建成、以及对光和其它环境信号的响应。CRY在黑暗条件中作为单体存在,在蓝光下寡聚化与各信号转导蛋白相互作用以发挥功能。然而,CRY在黑暗条件下是否具有功能,是否存在蓝光抑制的CRY互作方式目前都尚不清楚。本研通过探讨CRY2在黑暗条件下对根尖分生组织细胞分裂的调控,探索其新的非典型功能,重点研究CRY2在非蓝光条件下对植物生长的影响,从而丰富对CRY2在不同光环境下功能的认识。
02、技术路线

03、研究内容
CRY2在黑暗环境下影响基因表达
之前的研究表明CRY2在红光或黑暗条件下也会影响基因的表达。作者测定了暗培养的5日龄野生型(WT)和cry2突变体的转录组并对其进行差异表达分析(图1A)及GO富集分析(图1B)以及部分定量验证(图1D-F),发现CRY2在黑暗中参与多种生物过程。后续作者又将暗培养的5日龄幼苗转移到蓝光下30 min后的转录组数据与其相比,发现CRY2在黑暗中的差异表达强于蓝光下的差异表达。
图1 CRY2在黑暗环境下影响基因表达
CRY2主要通过调节细胞分裂来调控在黑暗条件下根的发育
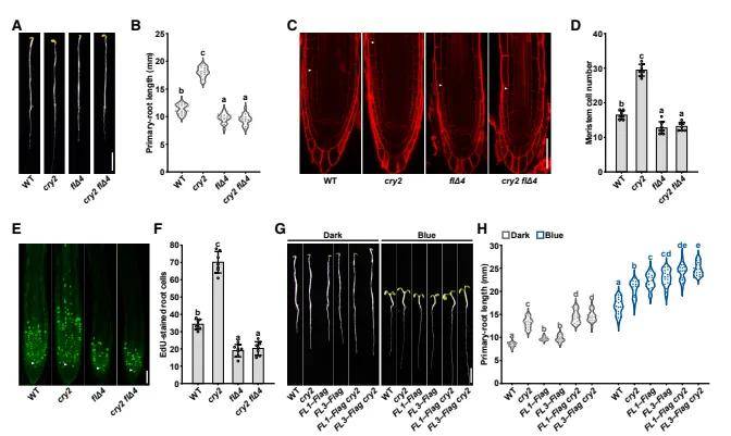
由于CRY2在黑暗中对基因转录存在明显的影响,作者认为黑暗条件下也可能会存在明显的表型。作者在黑暗和蓝光下进行了cry2和WT的表型分析。在无蓝光条件下,CRY2抑制根的延长生长,并且蓝光可以减弱这一抑制作用(图 2A-D)。在cry2过表达中回补CRY2出现类似的表型(图S2C-E)。cry2突变体在根尖分生区有更多细胞分裂活动,尤其在暗环境下表现更为明显(图2E-图2I);同时CRY2在暗环境中抑制与DNA复制和细胞分裂相关基因的表达(图2K-L),这种抑制作用在蓝光条件下被减弱,表明CRY2主要在黑暗环境中通过抑制细胞分裂相关基因的转录来调控根系发育。
图2 CRY2主要通过调节细胞分裂来调控在黑暗条件下根的发育
CRY2与FL1和FL3发生物理相互作用,这些相互作用受到蓝光的抑制
作者认为还存在其它蛋白通过蓝光抑制的方式与CRY2互作来调节根系生长,因此作者进行了酵母双杂筛库、免疫共沉淀以及质谱来鉴定黑暗条件下CRY2的互作蛋白,只有当细胞转移到黑暗中时,相互作用才会加强,而在蓝光下则不会(图3A)。这些结果表明,CRY2以蓝光抑制的方式与FL1和FL3发生物理相互作用。YFP-FL1和YFP-FL3与CRY2-mCherry共同定位在瞬时转基因烟草叶片的细胞核中(图3B)。YFP-FL3更倾向于定位在核膜上,这表明FL1和FL3之间存在区别。双分子荧光互补(BiFC)试验证实了CRY2与FL1/FL3在黑暗中的物理相互作用(图3C)。在黑暗条件下进行的分光荧光素酶(split-LUC)检测中,检测到与cLUC-CRY2和FL1-nLUC或FL3-nLUC构建体共同浸润的叶片有强烈的化学发光。在昆虫细胞中表达的重组CRY2与大肠杆菌表达的融合了FL1或FL3的麦芽糖结合蛋白(MBP)在体外牵引试验中相互作用,在黑暗中与CRY2一起被牵引下来的FL1或FL3比在蓝光下多(图3D)。共免疫沉淀法证实了CRY2和FL1/FL3的体内相互作用(图3E和3F)。此外在黑暗中用蛋白酶体抑制剂MG132处理幼苗,以阻断蓝光依赖性CRY2降解,然后将幼苗暴露于蓝光下30分钟或在收获前将其置于黑暗中。在黑暗中保存的样品中,CRY2与FL1-GFP和FL3-FLAG共沉淀。相比之下,在蓝光下处理的样品中,几乎没有CRY2与FL1-GFP和FL3-FLAG共沉淀(图3E-G)。FL1/FL3的N末端(FL1N和FL3N)而非C末端(FL1C和FL3C)与CRY2相互作用,而且这种相互作用在黑暗和蓝光下都会发生,这表明FL1/FL3主要通过其N末端与CRY2相互作用,而C末端的立体阻碍可能会抑制蓝光下的相互作用。只有含有整个PHR结构域的CRY2片段(即CRY2N489、CRY2N565和全长CRY2)才能与FL1相互作用(图3H),这表明CRY2至少在酵母中是通过PHR结构域与FL1相互作用的。
图3 CRY2与FL1和FL3发生物理相互作用,这些相互作用受到蓝光的抑制
FLs通过调节细胞分裂来调控根在蓝光环境下的发育
属于拟南芥中的FL家族,可能在根的伸长方面具有潜在作用(图4A)。作者构建了FL1和FL3单突变体fl1sd、fl3sd和双突变体fl1sd fl3sd,发现FL1和FL3属于功能冗余蛋白,仅双突变体fl1sdfl3sd和四突变体flΔ4表现出显著根系发育缺陷,且这种表型在蓝光条件下更为显著。对flΔ4回补FL1和FL3,拯救了其根缺陷的表型。5 d的flΔ4幼苗在黑暗和蓝光下的根都短于WT(图4A-C),表明FL促进蓝光诱导的根伸长。
前文已经验证过CRY2通过抑制根尖细胞分裂从而影响根的伸长,作者又进一步验证了FL是否也是通过同样的途径影响根的表型。作者检测了WT、flΔ4和FL1/FL3-GFPflΔ4根中的细胞分裂情况,与野生型相比,flΔ4突变体在蓝光下细胞分裂活性较低(图4E-4J),过表达可以恢复这种表型。
蓝光下生长素合成突变体yucQ根的伸长收到抑制,但对flΔ4施加生长素类似物不能挽救这种抑制,表明生长素可能不参与CRY2-FL依赖性根伸长机制(图S5S-T)。
图4 FLs通过调节细胞分裂来调控根在蓝光环境下的发育
FL 促进细胞分裂基因的转录
为了确定在根伸长过程中受FLs调控的下游基因,通过RNA-seq比较了在黑暗中生长5天的幼苗的WT和flΔ4转录组。1,343个基因在WT和flΔ4之间有差异表达(图5A)。GO分析表明,FLs在细胞分裂过程中的DNA复制中发挥作用(图5B),这也是CRY2的共同功能(图1B)。为了进一步剖析上调和下调的DEGs,维恩图显示有285个DEGs重叠(图5C),并在热图中描绘了一个子集。其中,120个DEGs受CRY2抑制而受FLs促进,136个DEGs受CRY2诱导而受FLs抑制(图5C),表明CRY2和FLs主要对89.8%的重叠DEGs发挥相反的调控作用。这表明,在大多数对CRY2和FLs有反应的生物过程中,两者可能存在拮抗关系。进一步通过选择与细胞分裂相关的重叠基因生成了热图,这再次表明FL蛋白促进细胞分裂,而CRY2则抑制细胞分裂(图5D)。RT-qPCR证实,FLs能上调根中与细胞分裂相关的基因(图5E),而不影响芽。此外,与WT相比,flΔ4根中蓝光诱导的MCM3表达量减少(图5F)。总之,这些结果表明FL蛋白主要在蓝光下通过调节细胞分裂相关基因的表达来促进根的伸长。
图5 FL 促进细胞分裂基因的转录
CRY2 通过抑制 FLs 在黑暗中调控细胞分裂
在确定了CRY2和FLs通过调控细胞分裂在相反的转录方向上对根的伸长产生调控影响(图5D),并考虑到FL1/FL3在黑暗中而不是在蓝光下与CRY2发生特异性相互作用(图3)之后,团队接下来探讨了CRY2和FLs之间的遗传相互作用。团队通过将cry2与flΔ4杂交,产生了cry2 flΔ4 五倍突变体。在cry2 flΔ4 中观察到的长根表型和分裂细胞增加的现象得到了缓解(图6A-6F)。此外,cry2中细胞分裂相关基因的上调在cry2 flΔ4 中也有所减弱。在土壤中长日照条件下生长的幼苗,cry2 flΔ4的根长明显短于cry2这些发现表明,FLs在CRY2的下游发挥作用。
然后在WT和cry2背景下建立了融合了FLAG标记(FL-FLAG)的FL1和FL3的转基因过表达系。在黑暗和蓝光条件下,FL1/FL3-FLAG和FL1/FL3-FLAG cry2 根分别比WT和cry2突变体长,重申了FL1/FL3对根生长的促进作用(图6G和6H)。此外,在蓝光和黑暗之间,FL1/FL3-FLAG的根长变化倍数高于FL1/FL3-FLAG cry2,这表明CRY2对FL1/FL3有调控作用。
图6 FL CRY2 通过抑制 FLs 在黑暗中调控细胞分裂
CRY2抑制 FL1和FL3与细胞分裂基因周围染色质的结合
鉴于FLs对细胞分裂相关基因的上调作用(图5),作者推测FLs也可能在转录调控中发挥作用。为了探讨这个问题,团队利用在蓝光(30 mmol photons m-2 s-1)下生长的WT和FL3-FLAG幼苗进行了染色质免疫沉淀测序(ChIP-seq),以研究FLs与染色质的潜在关联。对不同结合峰的分析表明,FLs确实与染色质中的E2F基序结合。E2F蛋白家族由转录因子分子组成,可调控与细胞周期S期相关的细胞分裂基因。
ChIP-qPCR显示,与WT相比,FL1/FL3-FLAG在细胞分裂相关基因上的富集度明显更高(图7A和7B),这验证了FLs与细胞分裂相关基因的染色质有关联。耐人寻味的是,FL1/FL3在根中的富集比在芽中更明显,尽管根中FL1/ FL3的丰度并不比芽中高。团队进一步研究了CRY2和蓝光是否影响FL染色质的结合,实验使用的是在黑暗中生长的10天龄FL1/FL3-FLAG和FL1/FL3-FLAG cry2幼苗。结果显示,在FL1/FL3-FLAG cry2中,与细胞分裂相关基因的富集显著高于FL1/FL3-FLAG对照(图7C和7D),这表明CRY2在黑暗中阻止FL与染色质的结合。此外,10天龄的FL1/FL3-FLAG幼苗在蓝光下生长后,分别保持在蓝光下或转移到黑暗中48小时后再进行实验。蓝光下生长的FL1/FL3-FLAG株系中,细胞分裂相关基因的富集程度高于在黑暗中的富集程度(图7E和7F),这表明CRY2在黑暗中的抑制作用在蓝光照射下被解除。这些结果表明CRY2在缺乏蓝光的情况下抑制FL与某些细胞分裂基因染色质的结合,而这种抑制作用在蓝光照射下得到缓解。
图7 CRY2抑制FL1和FL3与细胞分裂基因周围染色质的结合
04、研究结论
本研究揭示了CRY2在黑暗条件下的非典型功能,发现它通过抑制FL1和 FL3与染色质的结合来降低细胞分裂基因的表达,抑制根系发育。蓝光条件下,CRY2与FLs的结合被解除,FLs能够激活细胞分裂基因,促进根系延长生长。这一机制表明,CRY2 在暗环境中和蓝光下的功能具有动态可塑性,通过调控 FLs 的活性和与染色质的结合,协调植物在不同光照条件下(不同部位)生长发育的需求。
原文索引:Zeng D, Lv J, Li X, Liu H. The Arabidopsis blue-light photoreceptor CRY2 is active in darkness to inhibit root growth. Cell. 2024 Nov 8:S0092-8674(24)01213-3. doi: 10.1016/j.cell.2024.10.031. Epub ahead of print. PMID: 39549699.