
2025-03-14

概览介绍
神经元核内包涵体病(NIID)是一种致命的神经退行性疾病,发病机制不明且治疗手段有限。南昌大学洪道俊教授团队在Cell Commun Signal发表文章“uN2CpolyG-mediated p65 nuclear sequestration suppresses the NF-κB-NLRP3 pathway in neuronal intranuclear inclusion disease”,发现 NIID 中 uN2CpolyG 蛋白与 p65 相互作用,抑制 NF-κB-NLRP3 通路,损害自噬功能,加速神经元死亡。
研究方法
单细胞测序(scRNAseq):采用10x Genomics的单细胞测序平台对NIID患者和对照组的细胞进行测序,以分析细胞类型和基因表达差异。
细胞培养与转染:研究者使用带有不同数量CGG重复序列的载体转染细胞,以模拟NIID的病理特征。
Western blotting:用于检测蛋白表达水平,特别是NF-κB通路相关蛋白和自噬相关蛋白。
免疫荧光染色:观察蛋白的定位和共定位情况,如p62、p65(NF-κB的一个亚基)和自噬相关蛋白LC3B等。
派森诺的优势
本研究中单细胞 RNA 测序和部分数据分析工作由上海派森诺生物科技股份有限公司完成,其专业技术为研究的顺利开展提供了有力支持,保障了数据的准确性和可靠性,以卓越的服务助力客户在科研征途上不断突破,勇登学术高峰。
研究结果
结果1:NIID 组织中 NFKBIA 转录水平降低
通过对3例无临床炎症特征的NIID患者皮肤样本进行单细胞RNA测序,研究者发现NIID患者的多种细胞类型(包括成纤维细胞、脂肪细胞、肌上皮细胞和汗腺导管上皮细胞)中存在20个共同的差异表达基因(DEGs)。其中,与NF-κB通路相关的NFKBIA基因(编码IkBa蛋白)表达显著降低。在施万细胞中,NIID皮肤组织的NFKBIA mRNA水平显著低于对照组,表明其转录水平下降。由于IkBa蛋白对NF-κB通路的抑制作用至关重要,这种转录水平的降低可能会影响NF-κB通路的活性。

结果2:NIID 细胞中 IkBa 蛋白水平降低及相关变化
用含有不同 CGG 重复次数的 NOTCH2NLC 质粒(CGG9 为野生型,CGG69/100 为突变型)转染 HEK-293T 细胞后发现,CGG100 细胞中 NFKBIA mRNA 和 IkBa 蛋白水平显著低于 CGG9 细胞。同时,CGG100 细胞中磷酸化 IkBa 水平升高,p-IkBa/IkBa 比例增加。而且,CGG100 诱导了 p62 阳性包涵体的形成,IkBa 与 CGG100 细胞中 GFP 阳性包涵体存在共定位现象,而 CGG9 细胞中则无此现象,这意味着 NF-κB 通路的抑制状态可能发生改变。

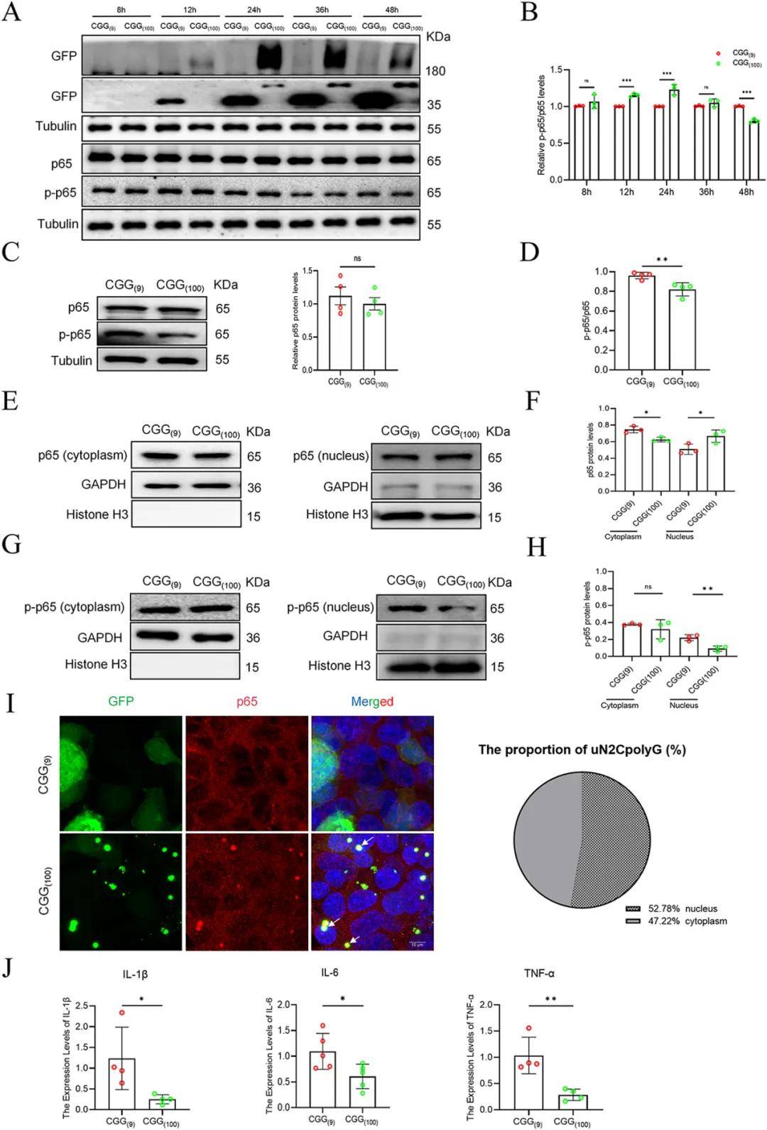
结果3:NIID 细胞中 p-p65 水平降低抑制 NF-κB 通路
在转染了CGG100细胞中,p-p65/p65 比例在转染 24h 后达到峰值,随后逐渐下降,48h 时显著低于转染CGG9的细胞。尽管总 p65 蛋白水平在 CGG100 细胞中 48h 时无明显变化,但核质分离实验显示,细胞质 p65 水平降低,细胞核 p65 水平升高,且细胞核中 p-p65 水平显著降低。此外,qPCR 检测发现 CGG100 细胞中 IL-1β、IL-6 和 TNF-α 等炎症因子表达水平显著降低,表明 p-p65 水平降低抑制了 NF-κB 通路活性,影响了炎症反应相关基因的表达。

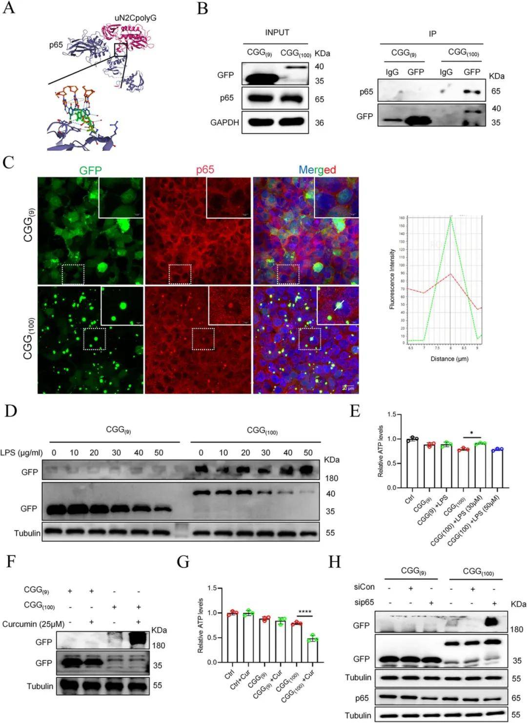
结果4:uN2CpolyG 与 p65 相互作用抑制其磷酸化
分子对接模拟显示 p65 与 uN2CpolyG 有潜在相互作用,co-IP 实验进一步证实了在 CGG100 细胞中 uN2CpolyG-GFP 和 p65 之间存在蛋白 - 蛋白相互作用。免疫荧光染色显示,在 CGG100 细胞的细胞质和细胞核中,p65 与 uN2CpolyG-GFP 存在显著共定位现象,转染 CGG69 质粒的细胞中也有类似结果。这表明 NF-κB/p65 活性的降低与 uN2CpolyG 包涵体的存在密切相关,但对 NIID 发病的具体利弊仍有待确定。

结果5:降低 NF-κB 活性加剧 NIID 病理表型
用 NF-κB 激活剂(LPS)或抑制剂(curcumin)处理转染了含 CGG100细胞发现,30µg/ml LPS 可降低 uN2CpolyG 产生、减少包涵体形成并提高细胞活力,而curcumin等抑制剂会加剧 NF-κB 抑制,增加 uN2CpolyG 水平并降低细胞活力。此外,siRNA 介导的 p65 敲低会导致 uN2CpolyG 聚集增加。在转染 CGG69 细胞和 U87 细胞系中也得到了类似结果。这表明增强 NF-κB 活性可能改善 NIID 病理特征,而抑制其活性会使病情恶化。
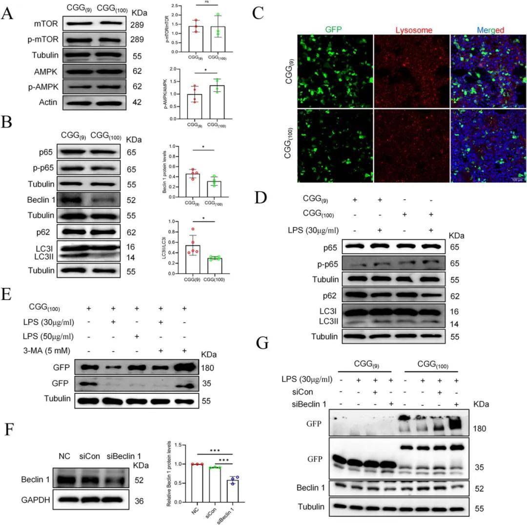
结果6:降低 NF-κB 活性通过抑制自噬增加包涵体
在转染的 CGG100 细胞中,虽然 mTOR 水平无明显变化,但 p-AMPK 水平升高,表明细胞试图启动自噬。然而,随着 p-p65/p65 比例降低,CGG100 相比 CGG9 细胞,Beclin 1 和 LC3II 水平显著降低,溶酶体数量也减少,表明自噬通量受损,不溶性的 uN2CpolyG 水平增加。用 LPS 处理可增加 p-p65/p65 和 LC3II/LC3I 比例并减少 p62 水平,而自噬抑制剂 3-MA 可减弱 LPS 降低不溶性的 uN2CpolyG 水平的能力,Beclin 1 敲低会增加 uN2CpolyG 水平。转染 CGG69 质粒的细胞中也观察到类似现象,说明 NF-κB 活性降低可通过抑制自噬导致包涵体增加,两者联系紧密。

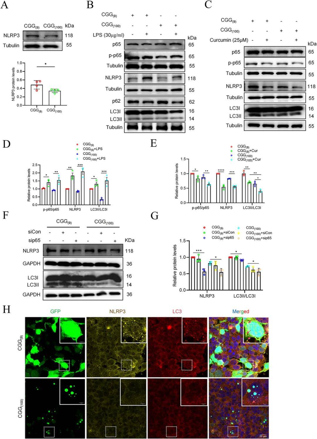
结果7:NF-κB 活性降低后 NLRP3 导致自噬减少
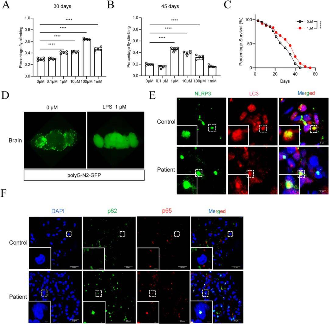
在 CGG100 细胞中,NF - κB 活性降低时,NLRP3 及下游蛋白表达显著下降。LPS 处理可提升 p - p65/p65、NLRP3 和 LC3II/LC3I 水平,curcumin 处理则反之。敲低 p65 会使 NLRP3 水平和 LC3II/LC3I 比例降低。共聚焦显微镜和免疫荧光染色显示 NLRP3 与 LC3B 在 CGG9 细胞中显著共定位,而在 CGG100 细胞中观察到极小的共定位。这说明NLRP3 炎性小体可能在 NID 个体 NF-κB 通路活性降低后的自噬功能障碍中发挥关键作用。

结果8:适当激活 NF-κB 改善果蝇 NIID 表型
在果蝇 NIID 模型中,转基因果蝇出现运动能力下降、寿命缩短和脑内包涵体等症状。用不同浓度 LPS 处理后,发现 100µM LPS 在第 30 天可显著改善运动能力,1µM LPS 可延长寿命并减少脑内包涵体数量,但 1mM LPS 会产生有害影响。这表明适当激活 NF-κB 对改善 NIID 表型有积极作用,与细胞实验结果相互印证。

结论
本研究揭示了神经元核内包涵体病(NIID)的重要发病机制:uN2CpolyG 蛋白与 p65 结合,抑制 NF-κB-NLRP3 通路,使自噬关键蛋白减少,毒性蛋白积累,加速神经元死亡。不过,激活 NF-κB(如用 LPS)可减少包涵体、改善果蝇运动能力,为 NIID 药物研发提供了方向,有望推动针对该病的治疗取得新突破。