
2025-04-12

近日,中国农业大学李胜利教授团队在国际权威期刊《Microbiome》发表题为“Rumen microbiome associates with postpartum ketosis development in dairy cows: a prospective nested case–control study”科研成果,此项突破性成果创下奶牛酮病研究领域SCI期刊影响因子新高。该研究通过前瞻性巢式病例对照设计,首次证明产后瘤胃菌群失衡是围产期奶牛能量代谢紊乱的关键诱因,并建立瘤胃菌群-能量代谢-疾病发生的因果关系,不仅为酮病防控提供了新思路,也为开发微生态制剂、精准营养调控方案提供了靶点。
派森诺提供了微生物多样性、宏基因组和代谢组测序和部分分析服务。

图1 整体实验设计图
研究方法
1.目的:以酮病奶牛和健康奶牛的瘤胃内容物为研究对象,通过16 S rRNA、宏基因组和代谢组测序手段分析瘤胃中微生物组成及其功能,并与瘤胃发酵参数建立相关性,探究瘤胃微生物组在能量代谢中的作用和酮病发病机制。
2.分组设计:在预产期的第-21、1、3、7、14和21天测量血液中β-羟丁酸(BHBA)浓度来诊断酮病。共检出61头奶牛为酮病组(KET),84头奶牛为健康组(CON)。
3.测序平台: Illumina novaseq 6000、Illumina novaseq Xplus
4.测序区域:细菌16s V3-V4区、宏基因组
5.其他分析:发酵参数检测、代谢物检测、生产性能检测、绝对定量分析等。
研究结果
1、瘤胃微生物发酵与能量代谢有关
测定血清中BHBA、葡萄糖(GLU)、非酯化脂肪酸(EFAN)和甘油三酯(TG)浓度,以表征围产期能量代谢的动态变化。与CON组相比,KET组的产后平均BHBA浓度显著升高,GLU浓度显著降低,NEFA浓度较高(图2a)。除丁酸盐和“其他VFA”比例外,所有瘤胃发酵参数均受到处理的显著影响(图2b、c、d、e)。VFA比例和浓度与BHBA和GLU浓度相关(图2f)。丙酸盐浓度与BHBA浓度呈负相关且相关性最大(图2g)。

图2 CON和KET奶牛围产期瘤胃微生物发酵和能量代谢的变化及相关性
2、酮病奶牛瘤胃细菌的特殊转移途径
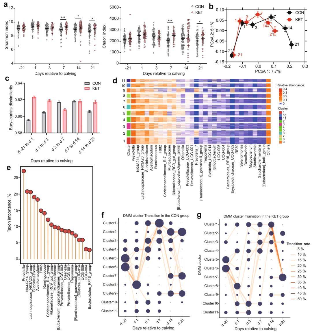
通过16S rRNA测序探究瘤胃细菌谱的时间变化。与CON组相比,KET组在第7、14和21天有较高Shannon指数,第7和21天有较高Chao 1指数(图3a)。β多样性分析表明,KET组与CON组存在显著差异,且随时间推移差异增大(图3b)。其中,KET组从第-21-1天和第1-3天的差异高于CON组(图3c)。通过DMM分析识别围产期细菌组成的变化,确定了11个DMM簇。在KET和CON组中,产犊前聚类5和6均占优势(图3f、g)。

图3 KET与CON奶牛瘤胃细菌多样性及组成的变化规律
3、瘤胃微生物组成的动态变化
AQ-PCR和宏基因组学表明,仅细菌的拷贝数受到处理和相互作用的显著影响(图4a)。宏基因组学计算的微生物比例显示,单个微生物的比例没有显著差异(图4b)。但在第7天KET组中细菌Chao1指数高于CON组,在第14天,古菌的Shannon指数高于CON组(图4c)。

图4 围产期KET和CON奶牛瘤胃微生物谱的动态变化
4、酮病奶牛氨基酸和碳水化合物代谢的微生物学功能下降
宏基因组结果表明在第3、7和14天,两组之间的微生物群显著不同,而微生物群功能仅在第3天改变(图5a)筛选不同组中富集的功能,从第3-14天,瘤胃微生物群显著不同功能的数量减少(图5b)。并在三个时间点之间没有发现共同的显著不同的途径(图5c)。差异分析表明CON组中主要富集为有碳水化合物代谢和氨基酸代谢途径(图5f)。

图5 KET和CON奶牛产后瘤胃微生物功能的动态变化
5、酮病奶牛瘤胃内生糖氨基酸及其代谢途径下调
代谢组分析表明,CON组中蛋白质消化和吸收以及氨基酸代谢途径在第3天上调(图6 b),甘油磷脂代谢、淀粉和蔗糖代谢等在第3天显著,抗叶酸剂抗性在第7天显著(图6d)。KET组中瘤胃微生物代谢途径中精氨酸生物合成、苯丙氨酸、酪氨酸等在第3天显著下调。并且KET组的生糖氨基酸瘤胃浓度在第3天显著降低(图6d)。

图6 KET奶牛瘤胃中的生糖氨基酸及其代谢途径下调
6、酮病奶牛瘤胃丙酸发酵途径下调
碳水化合物代谢途径在KET组中下调,膳食摄入后,饲料中的纤维素、半纤维素、果胶和淀粉被瘤胃微生物降解(图7a)。通过单个丙酸子途径的基因的百分比,表明在所有瘤胃液样品中,氨基酸分解代谢、发酵和生物合成途径的平均丰度分别占总丰度的57.25%、33.78%和8.97%(图7b)。通过基因和代谢物倍数变化以表征参与丙酸代谢途径的代谢物和酶动态变化(图7c)。

图7 KET奶牛瘤胃碳水化合物代谢中丙酸代谢下调
7、瘤胃微生物区系通过减少生糖氨基酸和丙酸盐的供应而导致酮病
普雷沃氏菌属、瘤胃球菌属、UBA 1066属等7种菌的丰度在第3、7和14天中的某一天显著降低,并对氨基酸和丙酸代谢均有贡献(图8a)。相关性分析也显示这些属之间呈正相关性(图8b)。MEM显示,普雷沃氏菌、UBA 1066、Chao 1和shannon指数等自变量与丙酸盐、精氨酸和甘氨酸等介导变量相关,这些介导变量最终与BHBA和GLU浓度相关并有直接影响(图8c)。根据MEM条件,建立的10个介导效应中6个为完全介导效应(图8d)。

图8中介效应模型揭示瘤胃微生物群的种类和多样性通过减少生糖底物的供应来调节血清BHBA和GLU浓度
8、丙酸钠饲喂酮病奶牛以验证瘤胃微生物群及其代谢产物在酮病发生中的作用
产犊后第7天过滤酮病奶牛,并从第7天至第14天饲喂丙酸钠(SP)(图9a)。BHBA和GLU浓度受到时间和SP处理互作用的影响(图9b和c)。时间与SP的丙酸盐浓度和比例、总VFA浓度、A-P比间存在相互作用(图9d)。

图9 丙酸钠对KET奶牛血液BHBA和GLU浓度及瘤胃发酵参数的影响
研究结论
该研究是第一个纵向评估围产期碳水化合物和脂质代谢紊乱奶牛瘤胃微生物群的研究。研究证明奶牛产犊后表现出瘤胃微生物群破坏,与改变参与丙酸盐和生糖氨基酸代谢的微生物群基因有关,研究结果对瘤胃微生物群动态与宿主能量代谢的关系具有重要意义,通过调节瘤胃微生物群或提供特殊的生糖前体为预防酮病的潜在策略。
原文引用:Fanlin Kong, Shuo Wang, Yijia Zhang, Chen Li, Dongwen Dai, Cheng Guo, Yajing Wang, Zhijun Cao,Hongjian Yang, Yanliang Bi, Wei Wang and Shengli Li1. Rumen microbiome associates with postpartum ketosis development in dairy cows: a prospective nested case–control study. Microbiome 13.1 (2025): 69.
原文链接:DOI: 10.1186/s40168-025-02072-3