2025-07-25

概览介绍
上海同济大学附属口腔医院研究发现,骨骼干 / 祖细胞(SSPCs)分泌的胰岛素样生长因子 2(IGF2)通过 STAT3 信号通路调控骨骼发育与稳态,而非成骨细胞来源的 IGF2,这一发现为 Silver-Russell 综合征(SRS)相关骨骼畸形的治疗提供了新靶点。针对 STAT3 的激动剂(如 colivelin)可逆转 IGF2 缺失导致的骨形成缺陷,有望成为治疗 SRS 及其他骨骼发育异常疾病的潜在药物,为临床干预提供了全新思路。
派森诺生物为该研究提供了单细胞 RNA 测序(scRNA-seq)分析服务,凭借精准的细胞分群、基因表达图谱绘制及细胞通讯分析技术,助力解析 IGF2 在骨微环境中的特异性表达模式,为研究突破奠定了关键基础。
研究背景
Silver-Russell 综合征(SRS)是罕见生长发育障碍病,发病率约 1/30,000-100,000,表现为生长迟缓、骨骼不对称、小颌畸形等,严重影响生活质量。约 60% 病例与遗传异常相关,胰岛素样生长因子 2(IGF2)基因突变是常见病因,但其调控骨骼发育的具体机制不明。
IGF2 在胚胎及出生后生长中起关键作用,敲除小鼠出生体重降 60%,长骨发育受损。但骨骼微环境中 IGF2 的主要来源、作用是通过全身循环还是局部分泌实现,仍是破解 SRS 骨骼畸形机制的关键问题。
研究思路

研究结果
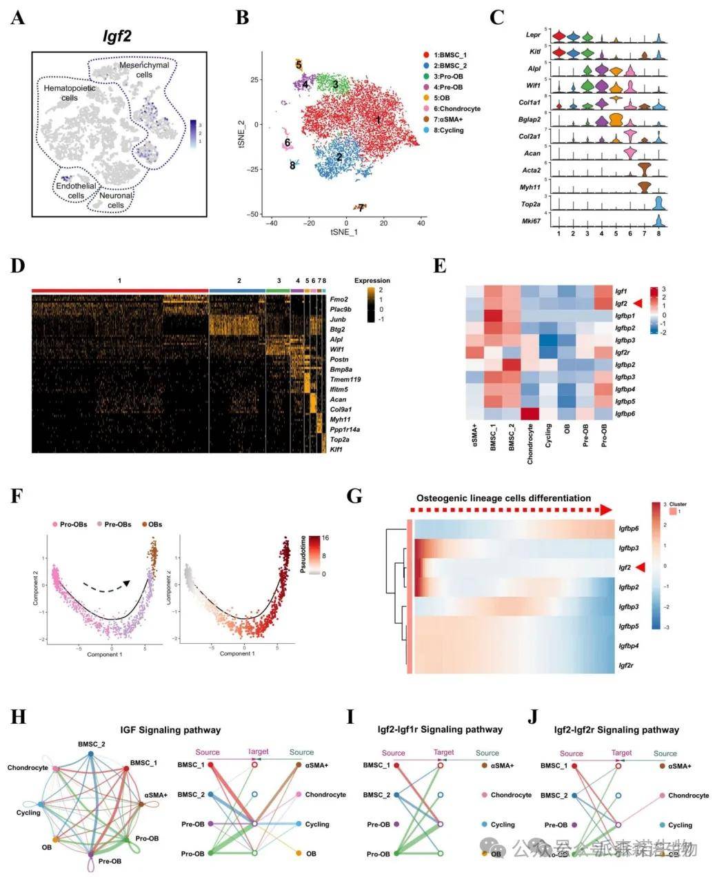
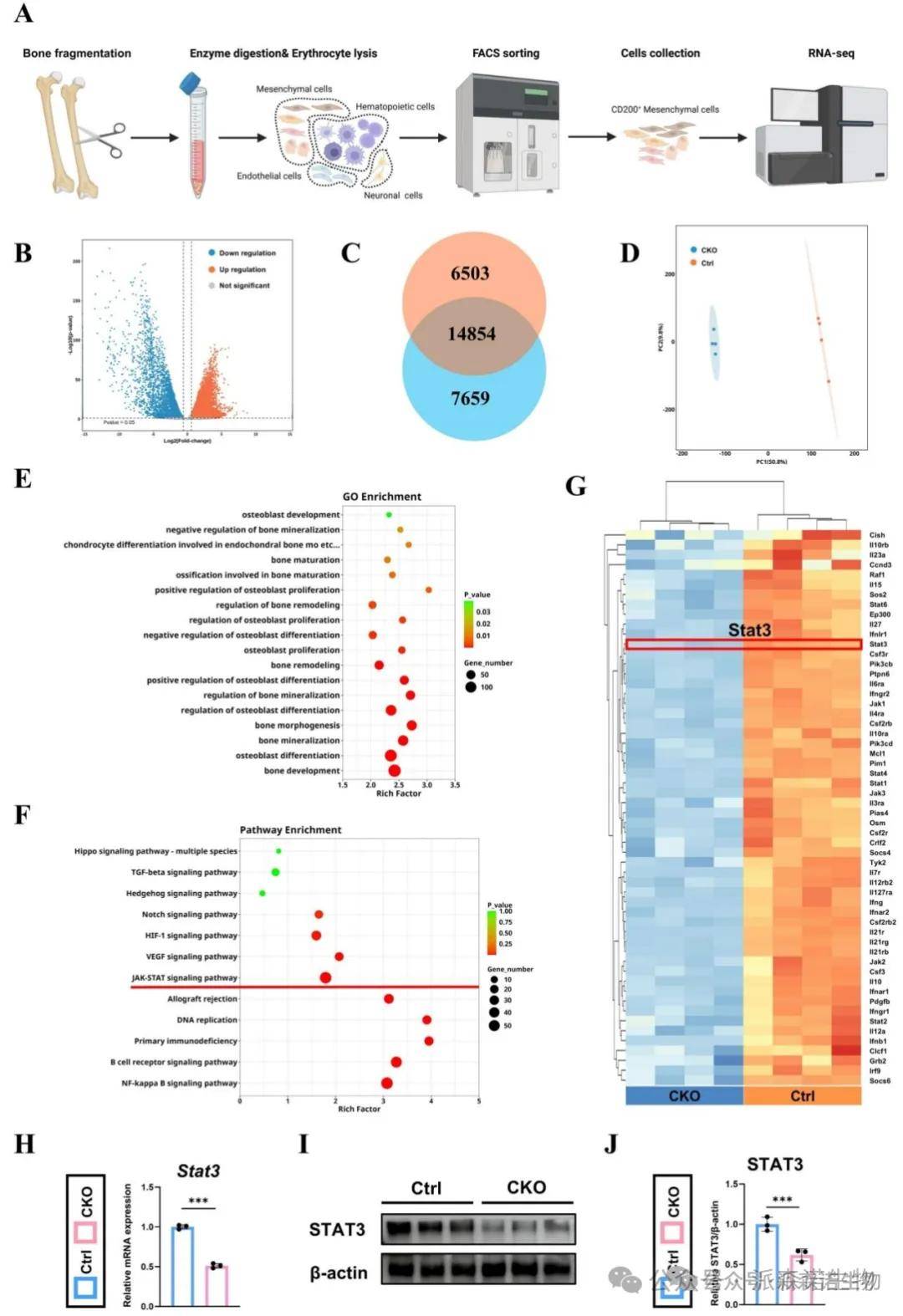
1、骨微环境中 Igf2 的单细胞表达与调控网络
单细胞转录组测序识别出骨髓间充质细胞的 8 个亚群,注释为骨骼干细胞(BMSC-1、BMSC-2)、前成骨细胞(Pro-OB)、成骨细胞(OB)等成骨谱系细胞,及软骨细胞、平滑肌细胞等类型;定位到 Igf2 基因 高度富集于骨骼干细胞(SSPCs) 亚群(BMSC-1、BMSC-2、Pro-OB),而成骨细胞(OB)中表达显著降低;成骨谱系分化轨迹分析显示,Igf2 表达随细胞成熟(从 Pro-OB 向 OB 分化)逐渐下降;细胞通讯分析揭示,SSPCs 通过 IGF 信号通路 与前成骨细胞(Pre-OB)、软骨细胞等形成旁分泌调控网络。
小结:首次解析骨微环境中 Igf2 的 细胞特异性表达模式 及互作网络,为后续探究其对骨骼发育的调控机制奠定核心线索。

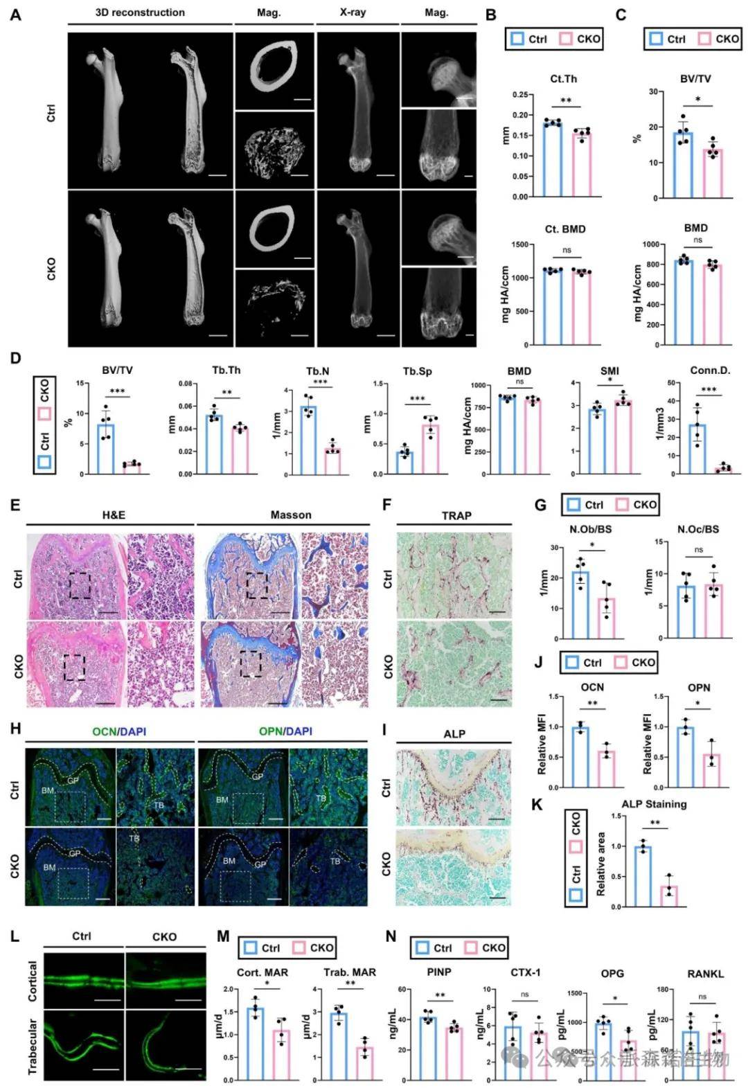
2、SSPCs 来源 IGF2 缺失的小鼠骨骼表型解析
OsxCre 介导 IGF2 敲除的 CKO 小鼠,Micro-CT 及 X-ray 示股骨皮质变薄、骨体积比下降,骨小梁稀疏紊乱;H&E、Masson 染色显骨组织形态异常,TRAP 染色及破骨标志物无差异,而成骨标志物(OCN、OPN、ALP、PINP)及骨形成速率显著降低 。
小结:通过多维度表型分析,明确SSPCs来源的IGF2缺失主要通过抑制骨形成(而非促进骨吸收)诱导骨骼畸形 ,为解析IGF2调控骨骼发育的功能奠定关键表型基础。

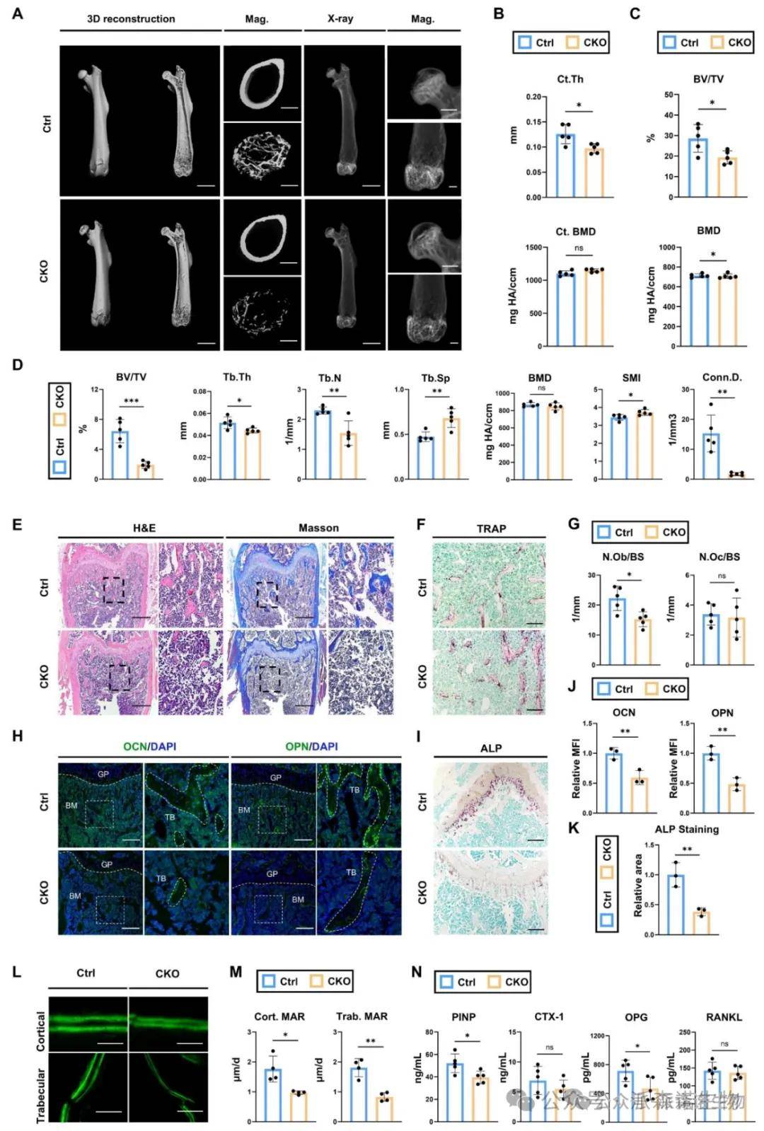
3、Prx1⁺ 骨骼干 / 祖细胞来源 IGF2 缺失的骨骼表型验证
Prx1Cre 介导 IGF2 敲除的 CKO 小鼠,Micro-CT 及 X-ray 显示股骨皮质厚度、骨体积比显著降低,骨小梁变薄、数量减少;组织染色(H&E、Masson)及成骨标志物(OCN、OPN、ALP、PINP)检测,均提示成骨功能受损,破骨活性无差异 。
小结:与 Osx⁺ 细胞敲除模型协同,验证 Prx1⁺ SSPCs 来源的 IGF2 对骨形成的关键调控作用 ,强化 “SSPCs 是 IGF2 核心分泌细胞” 的结论 。

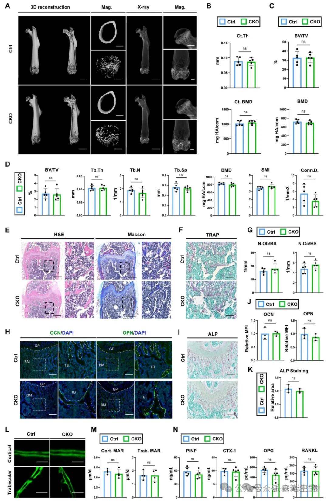
4、成骨细胞来源 IGF2 缺失的骨骼表型分析
对 OcnCre 介导 IGF2 敲除的小鼠,Micro-CT、X-ray 显示股骨皮质 / 松质骨参数(Ct.Th、BV/TV 等)无差异;H&E、Masson 染色及TRAP染色,结合OCN、OPN、ALP 等成骨 / 破骨标志物检测,均未发现显著表型变化。
小结:与SSPCs 敲除模型对比,明确 成骨细胞来源的IGF2不调控骨骼发育 ,进一步支撑 “SSPCs 是 IGF2 骨调控核心来源” 的结论。

5、SSPCs 来源 IGF2 缺失的转录组机制解析
分选骨组织 CD200⁺间充质细胞,经 RNA-seq 分析差异基因,GO/KEGG 富集显示 JAK-STAT 信号通路显著下调 ;核心分子Stat3的 mRNA、蛋白及磷酸化水平,在 IGF2 敲除组均显著降低 。
小结:锁定 JAK-STAT 通路及STAT3靶点 ,揭示 IGF2 调控成骨的分子桥梁,为机制验证奠定基础。

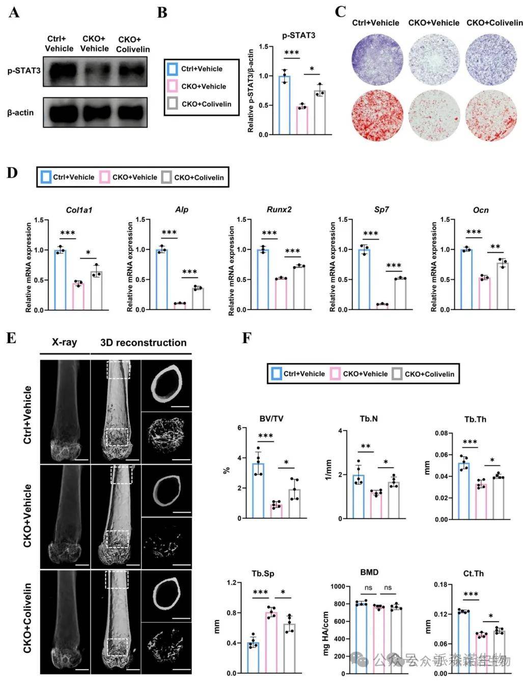
6、STAT3 激动剂的骨骼修复效应验证
体外给 IGF2 敲除(CKO)小鼠 BMSCs 加 colivelin,激活 p-STAT3,恢复 ALP 活性、钙结节形成,上调Col1a1/Alp等成骨基因;体内注射后,CKO 小鼠股骨 BV/TV、Tb.N 等骨参数改善,畸形逆转 。
小结:明确 STAT3 激动剂可挽救 IGF2 缺失的骨缺陷 ,既验证机制,又为 SRS 治疗提供药物靶点支撑 。

研究结论
本研究揭示,胰岛素样生长因子 2(IGF2)主要由骨骼干 / 祖细胞(SSPCs,如 Osx⁺、Prx1⁺细胞)分泌,而非成骨细胞;其通过激活 STAT3 信号通路 调控成骨分化,维持骨骼发育与稳态。当 SSPCs 中 IGF2 缺失时,会引发骨骼畸形;而 STAT3 激动剂 colivelin 可逆转该缺陷 。该成果明确了 IGF2 调控骨骼发育的 细胞特异性和分子机制 ,为 Silver-Russell 综合征(SRS)等骨骼发育异常疾病的治疗,提供了关键靶点与潜在策略。

