
2025-07-28

镉(Cd)是一种有毒的重金属,镉污染不仅对环境有害,还会通过食物链进入人体,对人类健康构成威胁。植物修复是一种利用植物吸收和富集重金属的生态修复技术,具有成本低、环境友好等优点。近期上海交通大学农业与生物学院周培教授团队在微生物领域权威期刊Microbiome(影响因子12.7)上发表了题为:Nitrogen cycle induced by plant growth-promoting rhizobacteria drives “microbial partners” to enhance cadmium phytoremediation的研究成果,首次系统揭示了促进植物生长的根瘤菌(PGPR)诱导的氮循环驱动“微生物伙伴”增强镉的植物修复能力,为基于微生物组调控的重金属污染土壤修复技术开发及植物健康可持续生产提供了理论依据。
本研究中微生物扩增子测序以及部分分析工作由上海派森诺生物科技股份有限公司完成。
一、研究方法
1、实验设计和样本采集
选取生长均匀、具 5-7 片真叶的龙葵幼苗,随后移植到含 1.5 kg Cd 污染土壤的盆中,每处理组 10 盆,每 2 周向土壤喷施 150 mL 菌悬液或无菌水,持续两个月。实验结束后采集土壤样本、根际土壤样本、植物根样本和植物叶片样本。
2、微生物组测序
对样本进行16S rRNA基因测序,确定微生物菌群群落组成。
3、其他分析
非靶代谢组学测序、转录组测序和qPCR荧光定量检测等。

图1 整体实验流程
二、研究结果
1.PGPR介导的根际土壤理化性质变化诱导植物修复效果增强
接种PGPR菌株NCT-2能够有效提高植物S. nigrum对镉的修复效率(图 2a),而这种增强作用可能主要通过改善根际土壤S-NR活性来实现。

图2 菌株NCT- 2对Cd植物修复影响以及接种菌株NCT- 2后土壤理化指标与植物修复指标之间的关系
2.PGPR改变了超富集植物-土壤互作系统中的微生物群落组成
接种NCT-2菌株后,对照组和接种NCT-2菌株组的土壤细菌群落组成在非根际、根际和叶际均存在显著差异,而叶际差异不显著。结合PCoA和群落组成分析,在优势门和属水平上,菌株NCT- 2接种使S. nigrum根际土壤和根内富集Bacillus,并将一些类群的细菌驱向非根际土壤中。

图3 菌株NCT- 2接种后细菌群落的变化
3.根际土壤微生物和S-NR的动态变化与PGPR定殖有关,PGPR定殖富集了低丰度的生物标志物
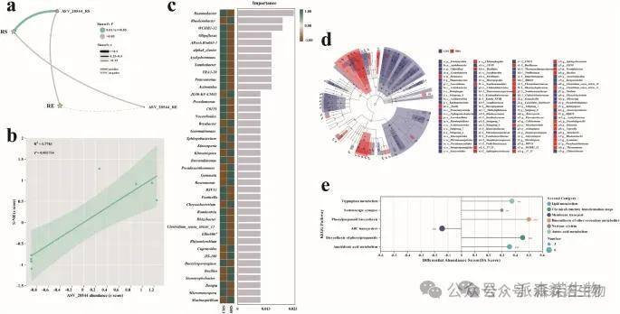
ASV_20544的序列与菌株NCT-2的序列完全一致,并主要定殖在接种菌株NCT-2的S. nigrum根际土壤和根内生境中。回归分析结果表明,根际土壤和根内生境中芽孢杆菌和ASV_20544之间存在高度显著的相关性。Mantel检验显示,根际土壤中细菌群落的变化与ASV_20544丰度的变化显著相关,而菌株NCT-2的定殖并未显著影响根内生境中细菌群落的变化(图4a)。此外,还观察到根际土壤中ASV_20544的丰度与S-NR活性显著正相关(图4b)
使用LEfSe和随机森林预测识别关键属。分析表明,除了Bacillus属外,菌株NCT-2接种后富集的其他属在对照组根际土均为低丰度细菌(相对丰度低于0.1%),而在菌株NCT-2接种后,其中一半的相对丰度超过了0.1%。此外,还发现大多数富集的生物标志物的丰度与菌株NCT-2的定殖丰度显著正相关(图4c-d)。

图4 菌株NCT- 2定植与土壤细菌群落和硝酸盐还原酶的关系及其对根际土壤富集生物标志物和代谢谱的影响
4.与关键微生物类群相关的潜在代谢物
菌株NCT-2接种后,153种代谢物发生了显著变化,其中114种代谢物显著上调。差异表达代谢物(DEMs)KEGG通路富集分析发现,五条通路在菌株NCT-2接种下显著上调,包括色氨酸代谢、花生四烯酸代谢、苯丙素生物合成等(图4e)。
DEMs与关键细菌属、ASV_20544丰度以及S-NR之间相关性分析发现关键属中的Lysobacter显示出最大的连接度,并与大多数DEMs显著相关(图5)。结构方程模型(SEM)进一步解释了这四个因素之间的关系(图6):菌株在根际的定殖刺激了S-NR活性的增加,进而改变了根际的代谢特征,推动了关键类群的富集。

图5 DEMs、关键细菌属、ASV_20544丰度以及S-NR的相关性网络图

图6 结构方程模型(SEM)描述了菌株NCT-2接种影响根际土壤中差异表达代谢物和关键稀有类群的主要途径
5.合成菌群的构建及简化
由 8 个分离获得的关键菌株和NCT-2 组成一个合成菌群SynCom,然后进行单株菌敲除实验,结果表明当分别敲除Lysobacter、Microbacterium或菌株NCT-2时,合成群落无法有效提高S-NR活性及S. nigrum中的镉积累(图7a-b)。因此构建了一个由Lysobacter(Sn319)、Microbacterium(Sn486)和菌株NCT-2组成的简化合成菌群SynCom3,并验证了与单独接种菌株NCT-2相比,SynCom3接种显著提高了植株生物量、镉浓度、镉积累和根际S-NR(图7c–f)。
当单独接种时,菌株NCT-2在根际土壤中的丰度相对较低,而在SynCom3接种下,其定殖丰度显著增加了335.70%(图7g)。在单独接种NCT-2的组中未检测到Lysobacter(Sn319)和Microbacterium(Sn486)的定殖,但在SynCom3接种组中成功检测到它们的定殖(图7g),并且它们的定殖丰度与NCT-2菌株的定殖丰度显著正相关(图7i)。此外,qPCR结果还表明,S-NR的关键编码基因nasC在SynCom3接种下表达水平更高(图7h)。

图7 不同合成群落对黑曲霉修复Cd的影响
6.SynCom3诱导苯丙烷生物合成和色氨酸代谢途径的富集
利用转录组测序技术研究了接种SynCom3的S. nigrum根部差异表达基因(DEGs)的转录谱。功能注释分析显示,这些DEGs主要集中在碳水化合物代谢和氨基酸代谢等代谢类别中(图8a)。KEGG富集分析进一步表明,在SynCom3接种下,苯丙素生物合成、泛醌和其他萜类-醌类生物合成、苯丙氨酸、酪氨酸和色氨酸生物合成等途径显著富集(图8b)。
对S. nigrum根部进行非靶向代谢组学分析结果表明,与单独接种菌株NCT-2相比,SynCom3接种下根部有118种代谢物表现出显著差异。对DEMs进行KEGG通路富集分析发现苯丙素生物合成和色氨酸代谢途径在SynCom3接种下再次显著富集(图8c),且这些途径中的相关代谢物与单独接种菌株NCT-2相比均显著上调,进一步表明SynCom3接种在增强镉修复过程中刺激了S. nigrum根部的这两个途径。对这两个途径中的DEMs与SynCom3各成员的定殖丰度之间的相关性分析表明,Lysobacter和Microbacterium的丰度与DEMs显著正相关,而菌株NCT-2与DEMs的直接关系相对较弱(图8d–f)。再次证明在菌株NCT-2 接种下,这两种合作伙伴的富集可能由 DEMs 直接驱动。

图8 接种SynCom3或单一NCT-2菌株的S. nigrum根部的转录和代谢特征
三、研究结论
本研究系统阐明了外源植物根际促生菌(PGPR)菌株 NCT-2 增强S. nigrum镉污染土壤修复能力的作用机制。研究发现,菌株 NCT-2 主要通过提升根际土壤硝酸盐还原酶(S-NR)活性,优化氮素循环效率,进而促进植物对养分的吸收与镉修复能力。进一步研究表明,S-NR 活性与菌株 NCT-2 的根际定植丰度呈显著正相关,其定植过程可通过重塑根际细菌群落结构,富集低丰度有益菌属,同步改变土壤代谢谱。此外,研究以 NCT-2 为核心,联合两个低丰度菌属构建了简化合成菌群,并验证了其修复有效性。通过转录组学与非靶向代谢组学分析证实,苯丙类生物合成途径与色氨酸代谢通路在菌株增强植物修复过程中发挥关键调控作用。

图9 PGPR通过改变根际微环境增强其对Cd植物修复作用的假设机制示意图
原文引用:Chi Y, Ma X, Chu S, You Y, Chen X, Wang J, Wang R, Zhang X, Zhang D, Zhao T, Zhang D, Zhou P. Nitrogen cycle induced by plant growth-promoting rhizobacteria drives "microbial partners" to enhance cadmium phytoremediation. Microbiome. 2025 May 6;13(1):113. doi: 10.1186/s40168-025-02113-x. PMID: 40329393; PMCID: PMC12054286.
原文链接:https://microbiomejournal.biomedcentral.com/articles/10.1186/s40168-025-02113-x