2022-03-24
今天给大家带来一篇两年前的单细胞测序文章,来自于单细胞领域的开山鼻祖北京大学汤富酬教授课题组的作品,虽然已两年过去,但其研究的大体思路还是值得我们好好学习参照。
先简单了解一下IgA肾病,这是一种典型的自身免疫性疾病,其特征为肾小球系膜区的IgA(免疫球蛋白A)沉积,临床表现为反复发作性肉眼血尿或镜下血尿,目前无特殊治疗方法,主要还是以保护肾功能,减慢病情进展为主。其发生机制尚未完全解析清楚。
研究收集了13名IgAN患者的肾活检样本和6名患者肾切除标本的正常组织;此外,还采集了5名健康捐赠者和13名IgAN患者中5名患者的外周血。取材制样流程图如下:

在对上述获取的细胞进行初步过滤后,得到总计3620个单细胞样本。随后利用Seurat进行了降维和聚类分析,基于CellPhoneDB预测两种细胞类型间富集的受体-配体互作对,并用R包igraph进行可视化;用DAVID对系膜细胞做了GO功能富集;通过GSEA分析了肾脏驻留巨噬细胞富集的信号通路;基于Spearman相关性进行了分层聚类以分析IgAN收集导管上皮细胞的异质性,并进一步做了monocle拟时序分析,揭示纤维化过程。最后,根据已发表的GWAS研究评估IgAN风险基因的细胞类型特异表达。下面,我们一起看一下文章的重点结果。
一、IgAN单细胞图谱描绘


识别了9种不同的细胞类型,如肾小管细胞、足细胞、内皮细胞、系膜细胞,还有部分免疫细胞如T细胞、巨噬细胞。
二、细胞特异性的基因表达模式


通过转录差异分析发现IgAN系膜细胞差异基因主要富集在跟细胞粘附、细胞外基质相关的条目上。且发现J CHAIN在系膜细胞高表达,而J CHAIN被认知的主要功能是机体在形成IgM或IgA多聚体时起到一个连接彼此的铰链作用,以及辅助抗体的转运、识别等。在本研究中首次发现其在IgAN系膜细胞中的高表达,说明JCHAIN可能是IgA抗体免疫复合物倾向于沉积在IgAN患者的肾小球系膜区的原因。
三、细胞通讯分析

系膜细胞和内皮细胞的相互通讯最强,说明在IgAN系膜细胞增殖过程中,内皮细胞与系膜细胞之间可能存在紧密的相互作用,共同导致了系膜区的病理变化。
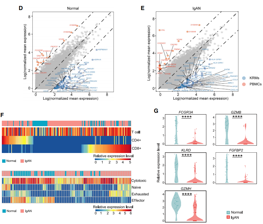
四、相关免疫细胞表达情况

巨噬细胞和T细胞是IgAN间质中主要的浸润细胞类型,IgAN肾脏原位巨噬细胞表现出NOTCH信号通路、糖酵解、脂肪酸代谢等生物学过程的异常。还发现CCL2和CX3CR1在IgAN中高度表达,IgAN样品中的CD14+ 外周血巨噬细胞(PBMCs)表现出明显的干扰素应答,IgAN肾脏CD8+T细胞的免疫耗竭相关的基因表达增强,细胞毒性相关基因表达减弱。
五、拟时序分析揭示肾间质纤维化过程

IgAN肾小管闰细胞(Intercalatedcell,IC)可能存在新的亚型。对IgAN闰细胞进一步分析发现其存在三种亚型,IC为一种中间状态,可向IC1、IC2转分化,Wnt以及FGF相关通路的基因表达主要集中于IC1、IC2,EMT相关的主要标记基因同样也在IC1、IC2高表达。IC1和IC2的基因表达模式表现出对与EMT和纤维化相关的基因和转录因子的高度富集,尤其是已证实与IgAN相关的重要纤维化调节因子S100A4,这可能提示肾小管闰细胞可能参与了IgAN患者的肾间质纤维化过程。
总而言之,这篇文章非常符合常见的单细胞数据分析套路,加入细胞通讯,拟时序等分析尝试去解释生物学问题,其实还有很多比如WGCNA,GSEA等都可以应用到单细胞文章当中,后续我们再一一解读。
