植物的防御系统取决于茉莉酸诱导的各种防御相关基因的表达,茉莉酸的合成与积累起着非常重要的作用。然而,目前对昆虫取食初期植物激活茉莉酸生物合成的机制知之甚少。该研究发现,在正常生长的健康植株中,复合体 JAV1-JAZ8-WRKY51 (JJW) 中的 JAV1 和 WRKY51 能结合到 JA 合成基因 AOS 的启动子抑制 AOS 的表达; JAZ8虽然不能直接结合到 AOS 的启动子,但可以提高 JAV1 和 WRKY51 抑制 AOS 的表达的能力,最终导致 JJW 复合体抑制茉莉酸的合成,使茉莉酸维持在很低的基础水平以确植物的正常生长。当植物遭受昆虫的啃食或是机械损伤时时,会迅速触发钙流入,从而使 JAV1(Jasmonate associated VQ domain protein 1)发生依赖于钙信号的磷酸化,影响 JAV1-JAZ8 互作,使 JAV1 的定位从细胞核转向细胞质,最终引起泛素蛋白酶体途径介导的 JAV1 降解,导致 JJW 复合体发生解离。 JJW 复合体解离解除了其对茉莉酸合成基因表达的抑制,进而激活茉莉酸的生物合成,引起茉莉酸的快速积累,从而激活植物的防御系统以抵御昆虫啃食。该研究对植物形成的高度复杂的防御系统提供了新的见解。

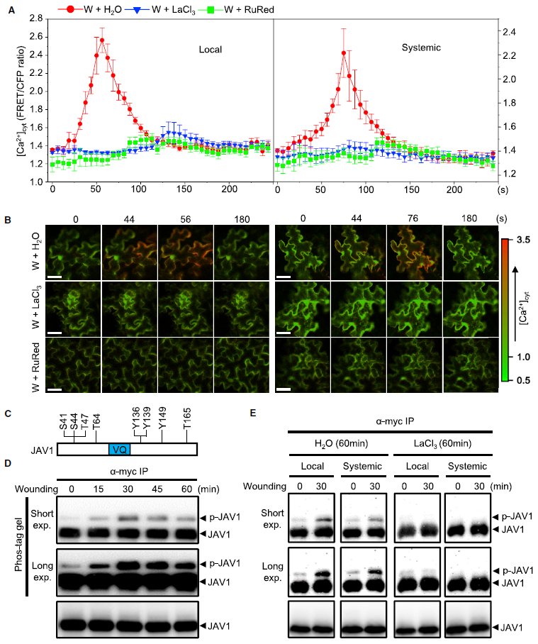
损伤触发 Jav1 的钙依赖性磷酸化

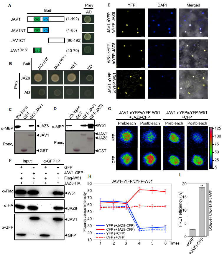
Jav1 与 JAZ8 和 WRKY51 交互以组装 JJW 复合体

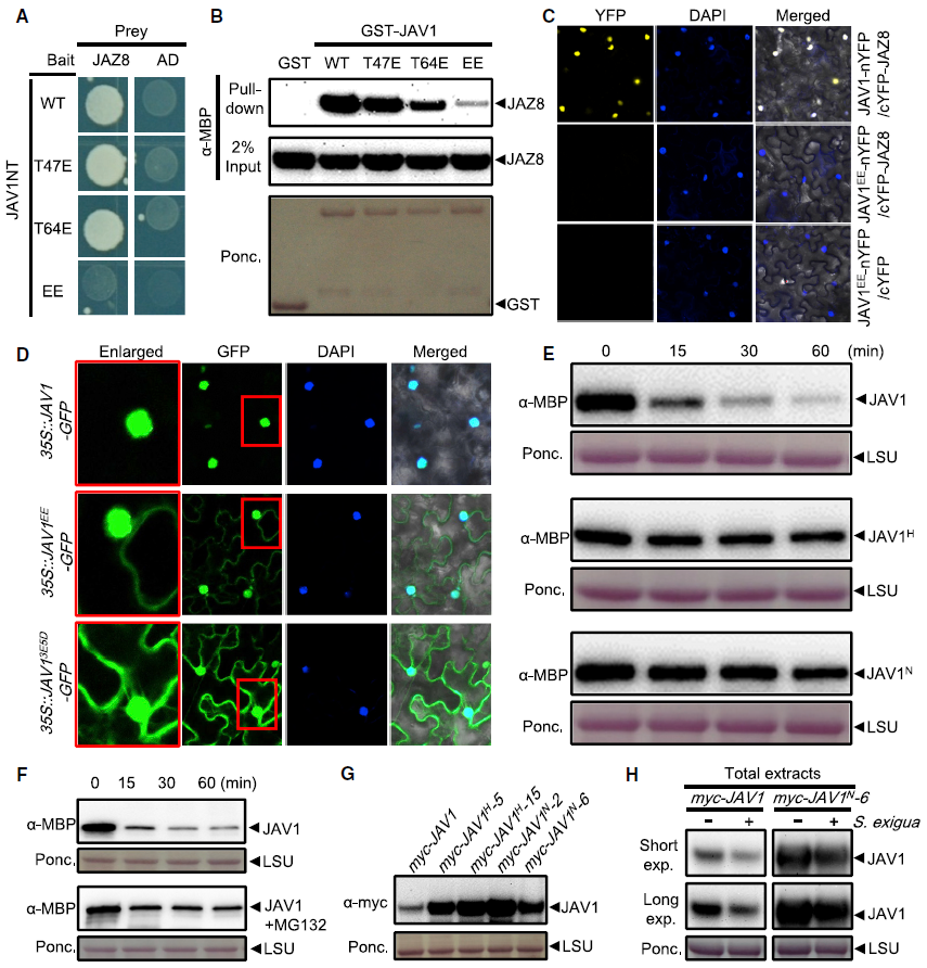
Jav1 的损伤触发磷酸化失活 JJW 复合物

JJW 复合物的解体激活损伤诱导的植物防御 JA 生物合成

